EasyManua.ls Logo

GE Multilin 345 - Page 191

GE Multilin 345
254 pages
Print Icon
To Next Page IconTo Next Page
To Next Page IconTo Next Page
To Previous Page IconTo Previous Page
To Previous Page IconTo Previous Page
Loading...
CHAPTER 6: SETPOINTS S3 PROTECTION
345 TRANSFORMER PROTECTION SYSTEM – INSTRUCTION MANUAL 6–75
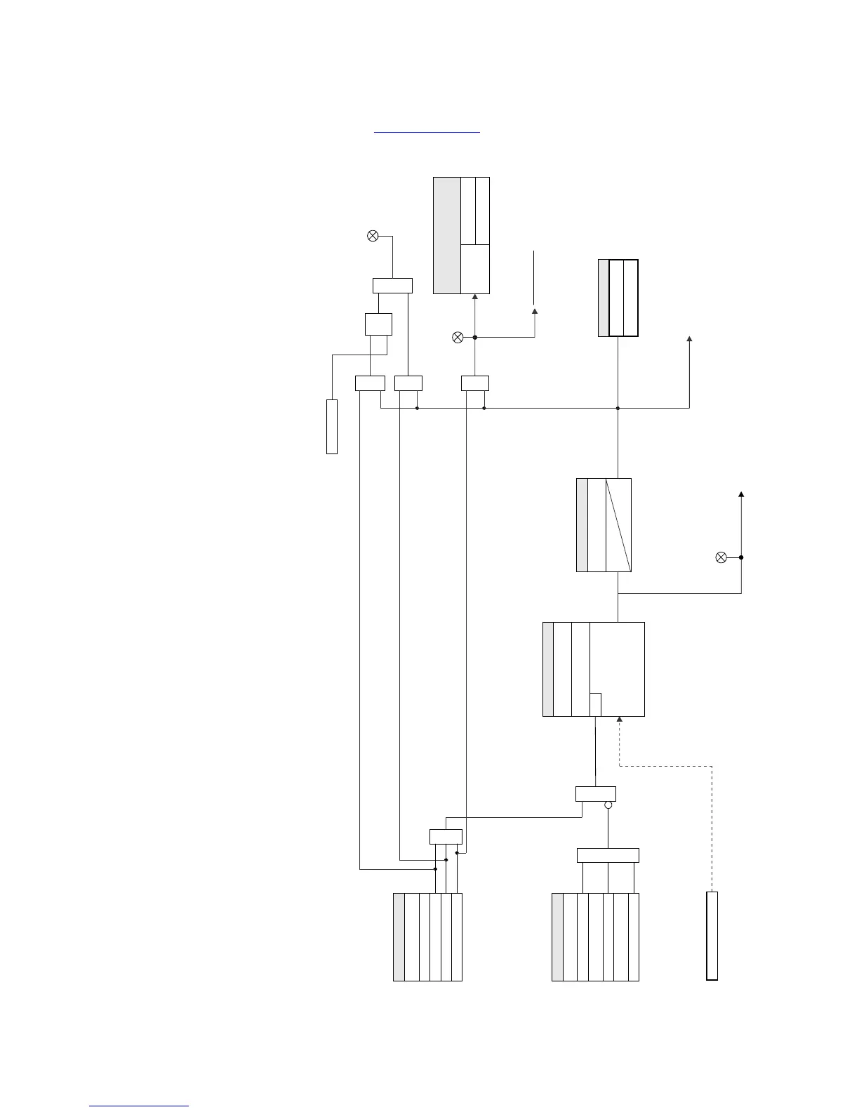
BLOCK 1/2/3
For details see Common setpoints
.
Figure 6-31: Neutral Instantaneous Overcurrent Protection logic diagram
SETPOINTS
RUN
SETPOINT
NTRL IOC FUNCTION
Disabled = 0
Latched Alarm
NTRL IOC PICKUP
IN > PICKUP
AND
LED: PICKUP
Alarm
OR
Trip
SETPOINTS
BLOCK 1
Off = 0
BLOCK 2
Off = 0
BLOCK 3
Off = 0
OR
NTRL IOC CT INPUT
Message and Event Recorder
NTRL TOC PKP
LED: TRIP
OR
AND
SETPOINTS
Do Not Operate, Operate
OUTPUT RELAY X
AND
To Breaker Failure
Trip
Message and Event Recorder
LED: ALARM
RESET
Command
AND
S
R
LATCH
Neutral IOC PKP
SETPOINTS
(configurable only if “TRIP”
function selected)
Operate trip
output relays
upon selection
RLY 1 TRIP W1 BKR
Neutral current (IN)
CT(W2), CT(W2)
neutral current
computed by the relay
RLY 2 TRIP W2 BKR
897813A1.cdr
SETPOINTS
t
PKP
NTRL IOC PKP DELAY
0

Table of Contents

Related product manuals