EasyManua.ls Logo

GE 745 - 5.6.11.2 Fifth Harmonic Level

GE 745
314 pages
Print Icon
To Next Page IconTo Next Page
To Next Page IconTo Next Page
To Previous Page IconTo Previous Page
To Previous Page IconTo Previous Page
Loading...
5–84 745 TRANSFORMER PROTECTION SYSTEM – INSTRUCTION MANUAL
S4 ELEMENTS CHAPTER 5: SETPOINTS
This section contains the settings to configure the overexcitation monitoring elements.
Included are a 5th harmonic level, and two volts-per-hertz elements, each with a pickup
level and a time delay.
5.6.11.2 Fifth Harmonic Level
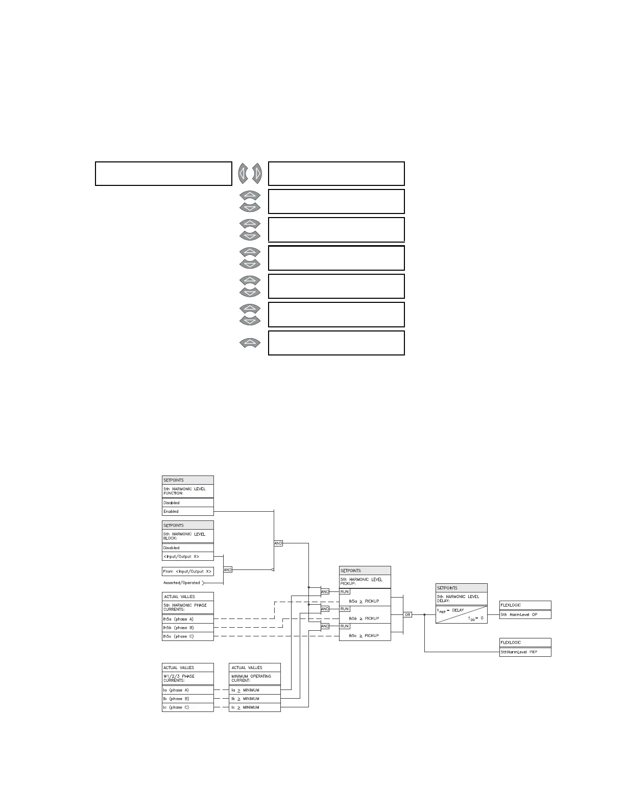
PATH: SETPOINTS  S4 ELEMENTS  OVEREXCITATION 5th HARMONIC LEVEL
MINIMUM OPERATING CURRENT: Enter the minimum value of current (in units of relay
nominal current) required to allow the 5th harmonic level element to operate.
5TH HARMONIC LEVEL PICKUP: Enter the 5th harmonic current (in
0
) above which
the 5th harmonic level element will pickup and start the delay timer.
5TH HARMONIC LEVEL DELAY: Enter the time that the 5th harmonic current must
remain above the pickup level before the element operates.
FIGURE 5–33: 5th harmonic level scheme logic
5th HARMONIC []
LEVEL
5th HARMONIC LEVEL
FUNCTION: Disabled
Range: Enabled, Disabled
MESSAGE
5th HARMONIC LEVEL
RLYS (1-8): --------
Range: 1 to 8
MESSAGE
5th HARMONIC LEVEL
TARGET: Self-Reset
Range: Self-Reset, Latched, None
MESSAGE
MINIMUM OPERATING
CURRENT: 0.10 x CT
Range: 0.03 to 1.00 x CT in steps of
0.01
MESSAGE
5th HARMONIC LEVEL
PICKUP: 10.0% fo
Range: 0.1 to 99.9% f
0
in steps of 0.1
MESSAGE
5th HARMONIC LEVEL
DE L AY: 1 0 s
Range: 0 to 60000 s in steps of 1
MESSAGE
5th HARMONIC LEVEL
BLOCK: Disabled
Range: Logc Inpt 1 to 16, Virt Inpt 1 to
16, Output Rly 2 to 8, SelfTest
Rly, Vir Outpt 1 to 5, Disabled

Related product manuals