EasyManua.ls Logo

GIWEE C4OU-D36HR4-D01 - Refrigerant Cycle Diagram

Default Icon
84 pages
Print Icon
To Next Page IconTo Next Page
To Next Page IconTo Next Page
To Previous Page IconTo Previous Page
To Previous Page IconTo Previous Page
Loading...
30
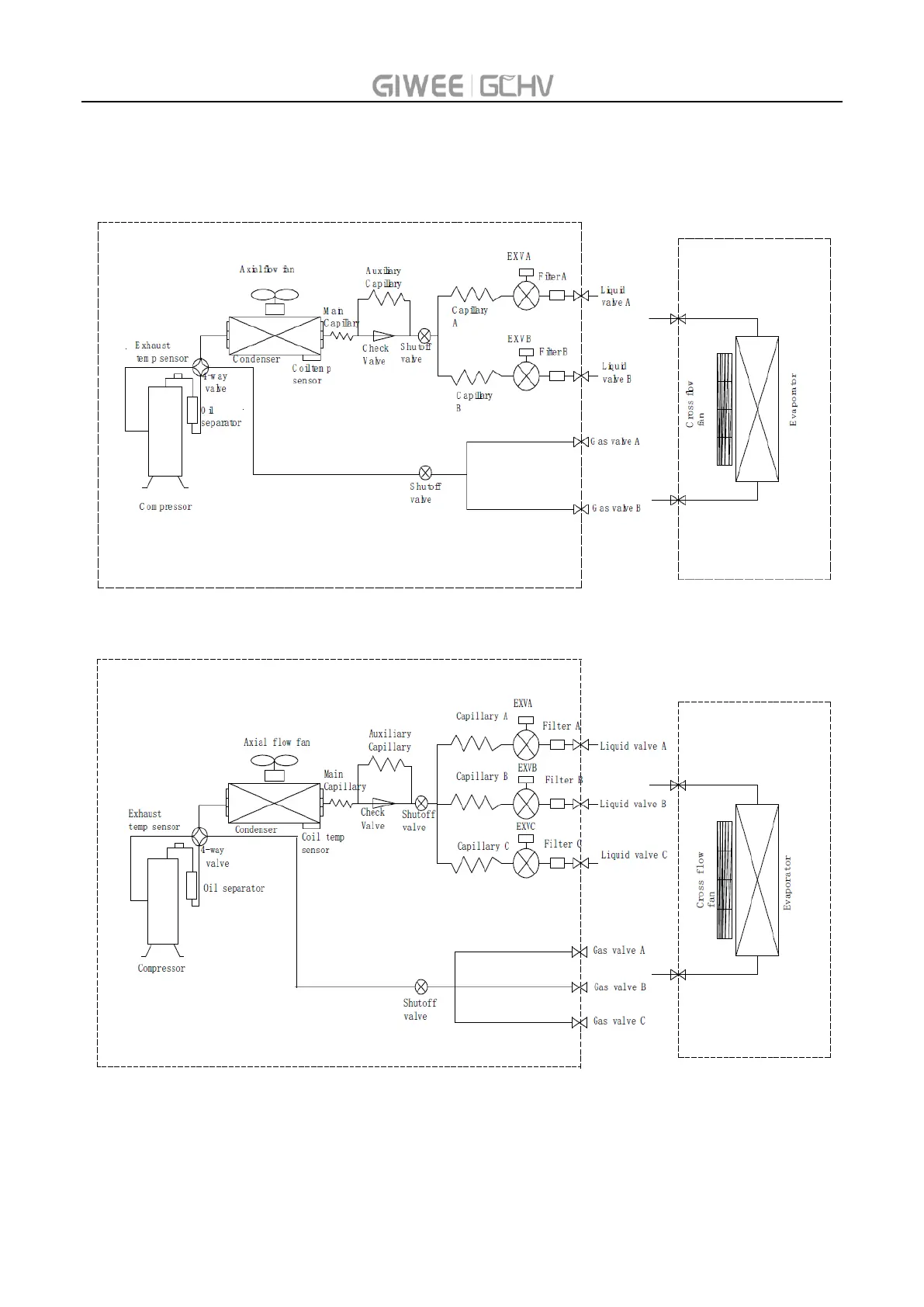
6. Refrigerant cycle diagram
C2OU-D14HR4-A01, C2OU-D18HR4-A01
C3OU-D21HR4-C01, C3OU-D27HR4-C01
C4OU-D28HR4-D01, C4OU-D36HR4-D01

Table of Contents

Related product manuals