EasyManua.ls Logo

Graco TI12552a - System Electrical Schematic

Graco TI12552a
134 pages
Print Icon
To Next Page IconTo Next Page
To Next Page IconTo Next Page
To Previous Page IconTo Previous Page
To Previous Page IconTo Previous Page
Loading...
Schematic Diagrams
128 312779E
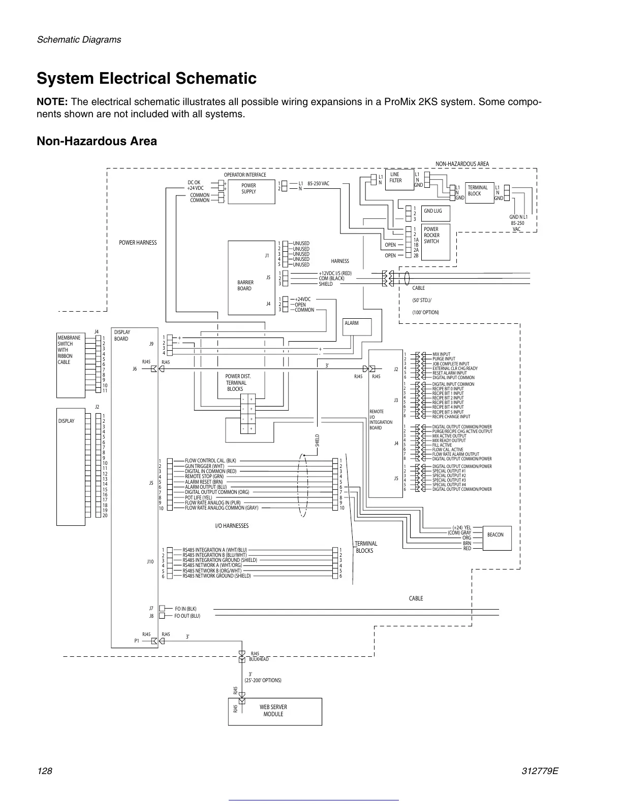
System Electrical Schematic
NOTE: The electrical schematic illustrates all possible wiring expansions in a ProMix 2KS system. Some compo-
nents shown are not included with all systems.
Non-Hazardous Area
BARRIER
BOARD
OPERATOR INTERFACE
1
2
L1
N
85-250
VAC
GND N L1
85-250 VAC
1
2
3
J5
+12VDC I/S (RED)
COM (BLACK)
SHIELD
1
2
3
J4
+24VDC
OPEN
COMMON
DISPLAY
BOARD
NON-HAZARDOUS AREA
1
2
3
4
J9
+
-
FO IN (BLK)
FO OUT (BLU)
1
2
3
4
5
6
7
8
9
10
11
J4
1
2
3
4
5
6
7
8
9
10
11
12
13
14
15
16
17
18
19
20
DISPLAY
MEMBRANE
SWITCH
WITH
RIBBON
CABLE
CABLE
HARNESS
TERMINAL
BLOCK
1
2
3
GND LUG
1
2
1A
1B
2A
2B
POWER
ROCKER
SWITCH
1
2
3
4
5
J1
OPEN
OPEN
ALARM
CABLE
(50' STD.)/
(100' OPTION)
1
2
3
4
5
6
J10
1
2
3
4
5
6
7
8
9
10
J5
J7
J8
RJ45
MIX INPUT
PURGE INPUT
JOB COMPLETE INPUT
EXTERNAL CLR CHG READY
RESET ALARM INPUT
DIGITAL INPUT COMMON
1
2
3
4
5
6
RJ45
POWER
SUPPLY
RS485 INTEGRATION A (WHT/BLU)
RS485 INTEGRATION B (BLU/WHT)
RS485 INTEGRATION GROUND (SHIELD)
RS485 NETWORK A (WHT/ORG)
RS485 NETWORK B (ORG/WHT)
RS485 NETWORK GROUND (SHIELD)
FLOW CONTROL CAL. (BLK)
GUN TRIGGER (WHT)
DIGITAL IN COMMON (RED)
REMOTE STOP (GRN)
ALARM RESET (BRN)
ALARM OUTPUT (BLU)
DIGITAL OUTPUT COMMON (ORG)
POT LIFE (YEL)
FLOW RATE ANALOG IN (PUR)
FLOW RATE ANALOG COMMON (GRAY)
1
2
3
4
5
6
7
8
DIGITAL INPUT COMMON
RECIPE BIT 0 INPUT
RECIPE BIT 1 INPUT
RECIPE BIT 2 INPUT
RECIPE BIT 3 INPUT
RECIPE BIT 4 INPUT
RECIPE BIT 5 INPUT
RECIPE CHANGE INPUT
1
2
3
4
5
6
7
8
DIGITAL OUTPUT COMMON/POWER
PURGE/RECIPE CHG ACTIVE OUTPUT
MIX ACTIVE OUTPUT
MIX READY OUTPUT
FILL ACTIVE
FLOW CAL. ACTIVE
FLOW RATE ALARM OUTPUT
DIGITAL OUTPUT COMMON/POWER
DIGITAL OUTPUT COMMON/POWER
SPECIAL OUTPUT #1
SPECIAL OUTPUT #2
SPECIAL OUTPUT #3
SPECIAL OUTPUT #4
DIGITAL OUTPUT COMMON/POWER
1
2
3
4
5
6
REMOTE
I/O
INTEGRATION
BOARD
J2
J3
J4
J5
RJ45
RJ45
P1
J6
WEB SERVER
MODULE
RJ45
RJ45
RJ45
RJ45
TERMINAL
BLOCKS
+
+
-
-
DC OK
COMMON
+24 VDC
COMMON
+
-
J2
SHIELD
+
+
+
+
-
-
-
-
POWER DIST.
TERMINAL
BLOCKS
3'
3'
(25'-200' OPTIONS)
1
2
3
4
5
6
7
8
9
10
1
2
3
4
5
6
RJ45
BULKHEAD
3'
I/O HARNESSES
POWER HARNESS
BEACON
(+24) YEL
(COM) GRAY
ORG
BRN
RED
UNUSED
UNUSED
UNUSED
UNUSED
UNUSED
L1
N
GND
L1
N
LINE
FILTER
L1
N
GND
L1
N
GND
Get other manuals https://www.bkmanuals.com

Table of Contents

Other manuals for Graco TI12552a

Related product manuals