EasyManua.ls Logo

Graco TI12552a - Easykey Electrical Schematic

Graco TI12552a
134 pages
Print Icon
To Next Page IconTo Next Page
To Next Page IconTo Next Page
To Previous Page IconTo Previous Page
To Previous Page IconTo Previous Page
Loading...
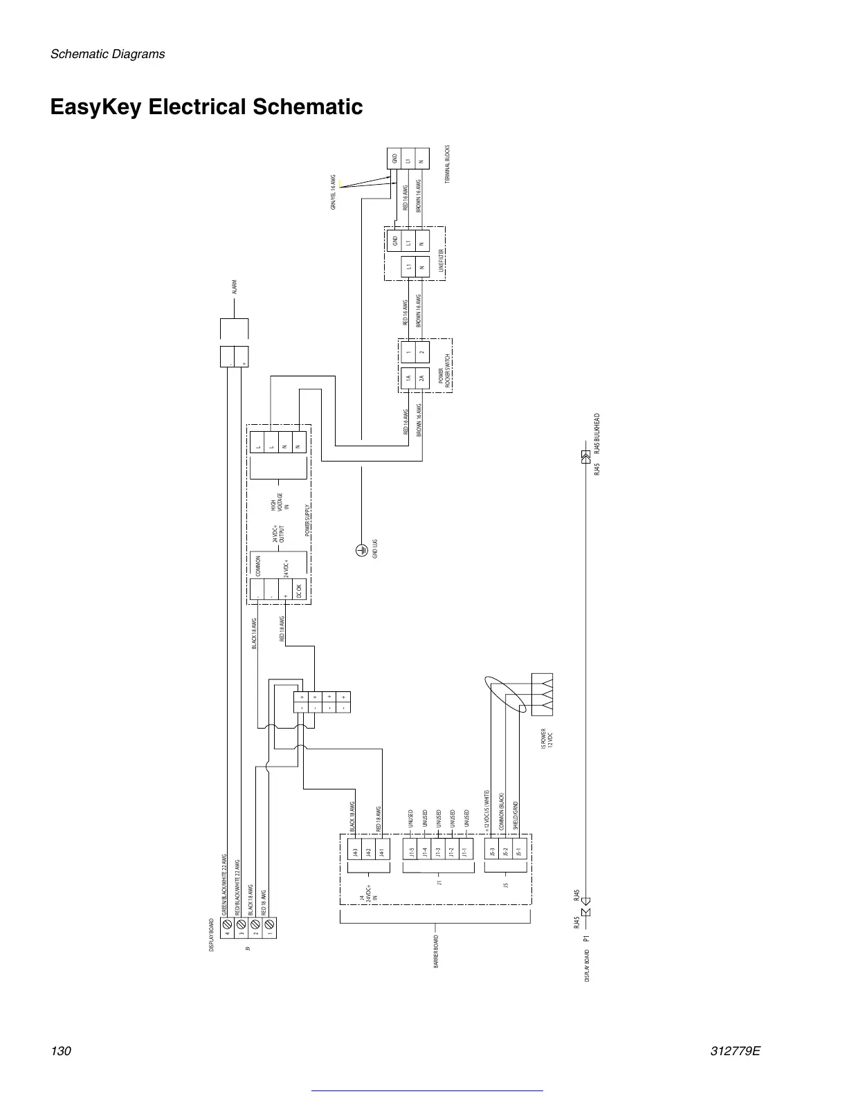
Schematic Diagrams
130 312779E
EasyKey Electrical Schematic
J9
4
3
2
1
GREEN/BLACK/WHITE 22 AWG
RED/BLACK/WHITE 22 AWG
BLACK 18 AWG
RED 18 AWG
-
+
ALARM
-
-
+
DC OK
POWER SUPPLY
COMMON
24 VDC+
BARRIER BOARD
J4-3
J4-2
J4-1
J1-5
J1-4
J1-3
J1-2
J1-1
TERMINAL BLOCKS
POWER
ROCKER SWITCH
L
L
N
N
24 VDC+
OUTPUT
HIGH
VOLTAGE
IN
J4
24 VDC+
IN
J1
GND
L1
N
J5-3
J5-2
J5-1
J5
IS POWER
12 VDC
DISPLAY BOARD
BLACK 18 AWG
RED 18 AWG
GRN/YEL 16 AWG
RED 16 AWG
BROWN 16 AWG
+12 VDC I/S (WHITE)
COMMON (BLACK)
SHIELD/GRND
RJ45
RJ45
P1
RJ45
RJ45 BULKHEAD
DISPLAY BOARD
+
+
+
+
-
-
-
-
GND
L1
N
L1
N
LINE FILTER
RED 16 AWG
BROWN 16 AWG
1
2
1A
2A
RED 16 AWG
BROWN 16 AWG
GND LUG
RED 18 AWG
BLACK 18 AWG
UNUSED
UNUSED
UNUSED
UNUSED
UNUSED
Get other manuals https://www.bkmanuals.com

Table of Contents

Other manuals for Graco TI12552a

Related product manuals