EasyManua.ls Logo

Graco TI12552a - Page 59

Graco TI12552a
134 pages
Print Icon
To Next Page IconTo Next Page
To Next Page IconTo Next Page
To Previous Page IconTo Previous Page
To Previous Page IconTo Previous Page
Loading...
ProMix 2KS Integration Specifics
312779E 59
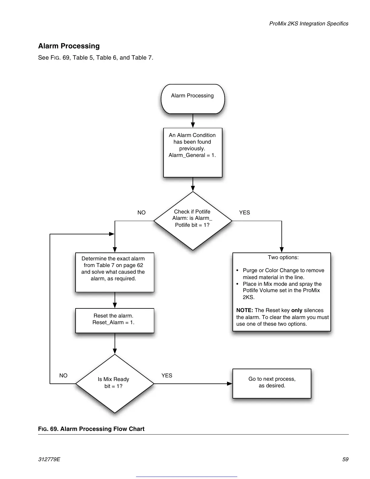
Alarm Processing
See F
IG
. 69, Table 5, Table 6, and Table 7.
F
IG
. 69. Alarm Processing Flow Chart
Alarm Processing
Is Mix Ready
bit = 1?
Check if Potlife
Alarm: is Alarm_
Potlife bit = 1?
YESNO
NO YES
An Alarm Condition
has been found
previously.
Alarm_General = 1.
Two options:
Purge or Color Change to remove
mixed material in the line.
Place in Mix mode and spray the
Potlife Volume set in the ProMix
2KS.
NOTE: The Reset key only silences
the alarm. To clear the alarm you must
use one of these two options.
Go to next process,
as desired.
Determine the exact alarm
from Table 7 on page 62
and solve what caused the
alarm, as required.
Reset the alarm.
Reset_Alarm = 1.
Get other manuals https://www.bkmanuals.com

Table of Contents

Other manuals for Graco TI12552a

Related product manuals