EasyManua.ls Logo

Grady-White 360 express - Stereo System Diagram

Default Icon
116 pages
Print Icon
To Next Page IconTo Next Page
To Next Page IconTo Next Page
To Previous Page IconTo Previous Page
To Previous Page IconTo Previous Page
Loading...
360 EXPRESS
8–55
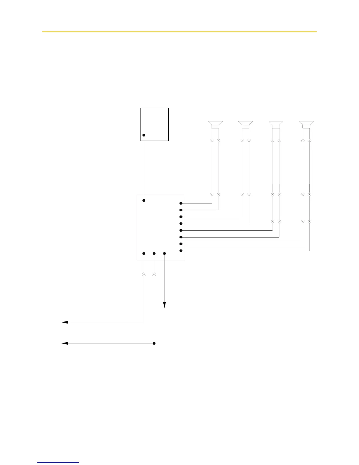
Stereo System Diagram
LINE
NO.
1.
SEE DWG
360-DC-2-1
LINE 6
MAIN ACC. DC NEG. BUS
3.
4.
5.
2.
KENWOOD STEREO
(SEE OWNER'S
MANUAL
FOR COMPONENT
DETAIL)
(+)
P2 - 3
16 GA R
P2 - 13
(-)
16 GA BLK
MEMORY
SEE DWG
360-DC-1-1
LINE 4
16 GA R/PNK
STEREO
REMOTE
6 PIN KENWOOD DIN CABLE
(-)
(+)(+) (-)(-)(+) (+) (-)
HARDTOP
PORT
SPEAKER
P11 - 1
P11 - 4
16 GA SPEAKER/WHT
16 GA SPEAKER
P6 - 11
P6 - 12
P6 - 14
P6 - 13
16 GA SPEAKER
16 GA SPEAKER/WHT
P11 - 8
P11 - 7
HARDTOP
STBD
SPEAKER
GALLEY
SPEAKER
P11 - 2
P11 - 3
16 GA SPEAKER/WHT
16 GA SPEAKER
P10 - 1
P10 - 2
P10 - 4
P10 - 3
16 GA SPEAKER
16 GA SPEAKER/WHT
P11 - 6
P11 - 5
DINETTE
SPEAKER
P7 - 12
P7 - 13
P7 - 11
P7 - 10
6.
7.
8.
SEE DWG
360-DC-1-1
LINE 4
(BEHIND AC/DC PANEL)
360-STO-1

Table of Contents

Related product manuals