EasyManua.ls Logo

GRAPHTEC CE6000-60 - Page 191

GRAPHTEC CE6000-60
203 pages
Print Icon
To Next Page IconTo Next Page
To Next Page IconTo Next Page
To Previous Page IconTo Previous Page
To Previous Page IconTo Previous Page
Loading...
CE6000-UM-251-9370 11-6
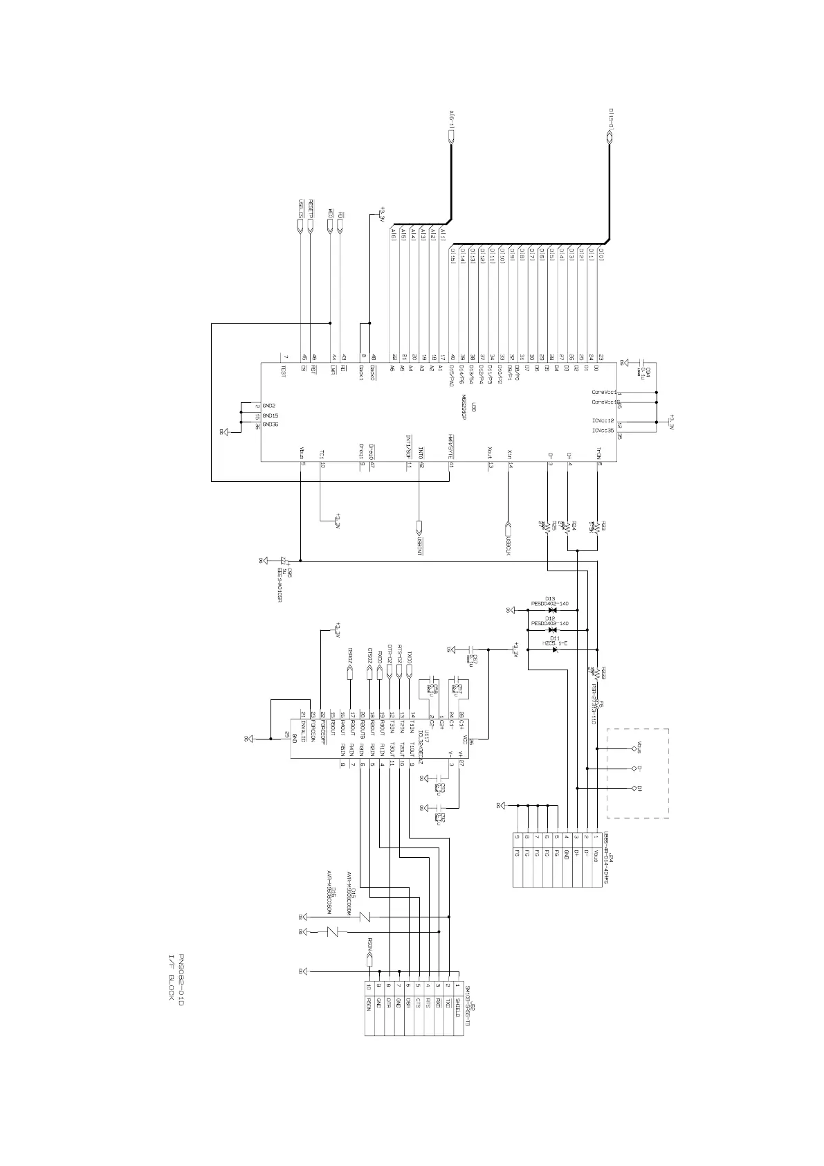
11 BLOCK DIAGRAMS AND CIRCUIT DIAGRAMS
Main Board I/F Block (PN9082-01E)

Table of Contents

Related product manuals