EasyManua.ls Logo

GRAPHTEC FC4200-60 - Page 92

GRAPHTEC FC4200-60
106 pages
Print Icon
To Next Page IconTo Next Page
To Next Page IconTo Next Page
To Previous Page IconTo Previous Page
To Previous Page IconTo Previous Page
Loading...
FC4200-UM-251-03-9370 87
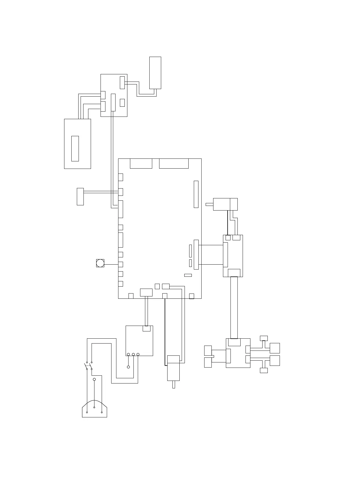
CIRCIT DIAGRAMS
Wiring Diagram for FC4210-60
CA3260-92
CA3260-91
CA216096A
POWER SUPPLY
PS089B
X MOTOR
J11
J14
J16
Y FLEX.
PR905008
FPC601103
ENCORER
MC
FPC601103
ENCORER
MC
CA905007
PR905005 PR905005
J3
J1
J4
J2
J4
J4
J3
X FLEX.
J2
J22
Y MOTOR
NC
J18
CENTRONICS
PR905001
MAIN BOARD
J9 J10 J2 J20
RS-232C
J19
J5J1
J3
J2 J4
PR905002
CA2252-11
PR06704
CA905002
PR905006
MEMBRANE SW
X HOME SENSOR
LCD
GML2020A
TW-VF-14-0.1*0.6-180
NC
J5
FCA2252014
PR905003A
FPC06710
J6
CA905001
CA3260-94
CA3260-95
POWER SW
CA08917B
AC INLET

Table of Contents

Other manuals for GRAPHTEC FC4200-60

Related product manuals