EasyManua.ls Logo

Great Computer JII-61 - Cutting Quality Problems

Great Computer JII-61
47 pages
Print Icon
To Next Page IconTo Next Page
To Next Page IconTo Next Page
To Previous Page IconTo Previous Page
To Previous Page IconTo Previous Page
Loading...
Jaguar II User Manual
Troubleshooting 6-5
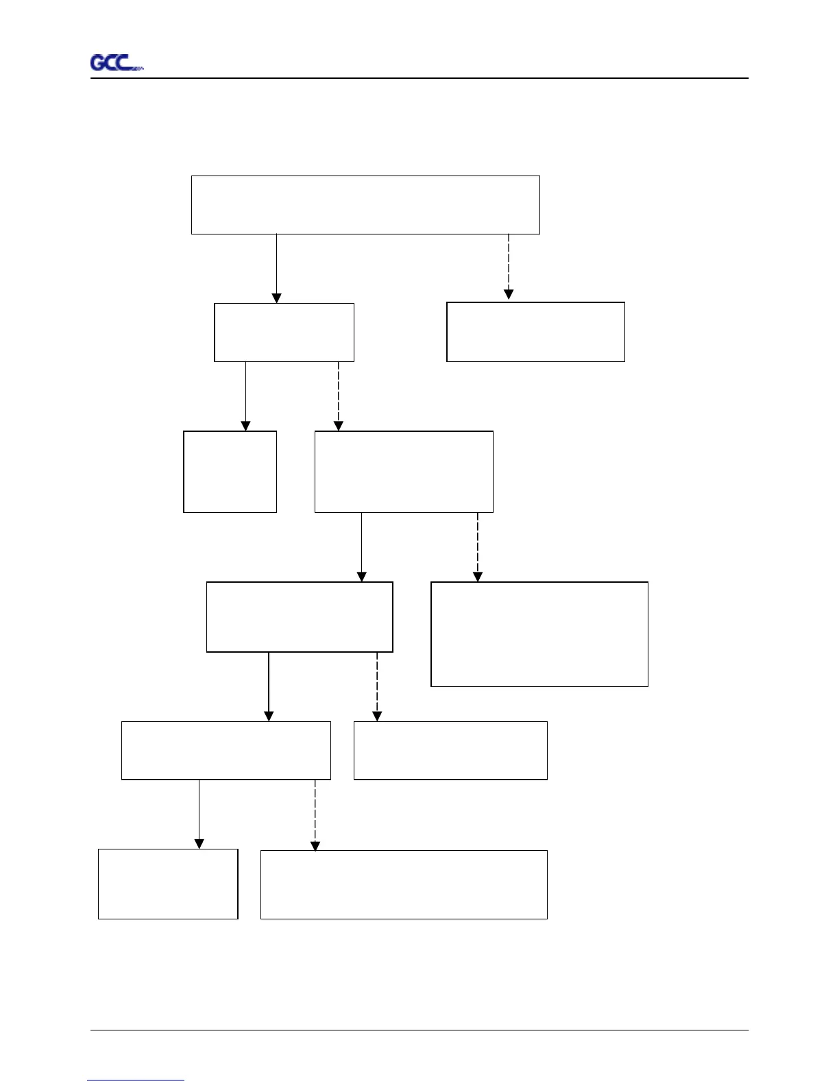
6.5 Cutting Quality Problems
Is the blade installed correctly and the blade holder
fastened securely?
Yes
No
Is the blade dull or
chipped?
Yes No
Replace
with a new
blade
Is tool force set up
properly? (The default
for tool force is 80 gf)
Yes No
Adjust the tool force to obtain
an optimum blade force. Refer
to chapter 3 “FORCE” and
CUTTING TEST
Is the tool offset set up
properly?
Yes No
Adjust the tool offset to
obtain an optimum value.
Is there any dirt adhered to the
blade?
Yes No
Remove the blade
and clean it.
Please contact your dealer for technician
support.
Refer to Chapter 2.3
“ Blade Installation”.