EasyManua.ls Logo

Gree FLEXX Series - Page 36

Gree FLEXX Series
121 pages
Print Icon
To Next Page IconTo Next Page
To Next Page IconTo Next Page
To Previous Page IconTo Previous Page
To Previous Page IconTo Previous Page
Loading...
GREE DC INVERTER HEAT PUMP CONDENSING UNIT
33
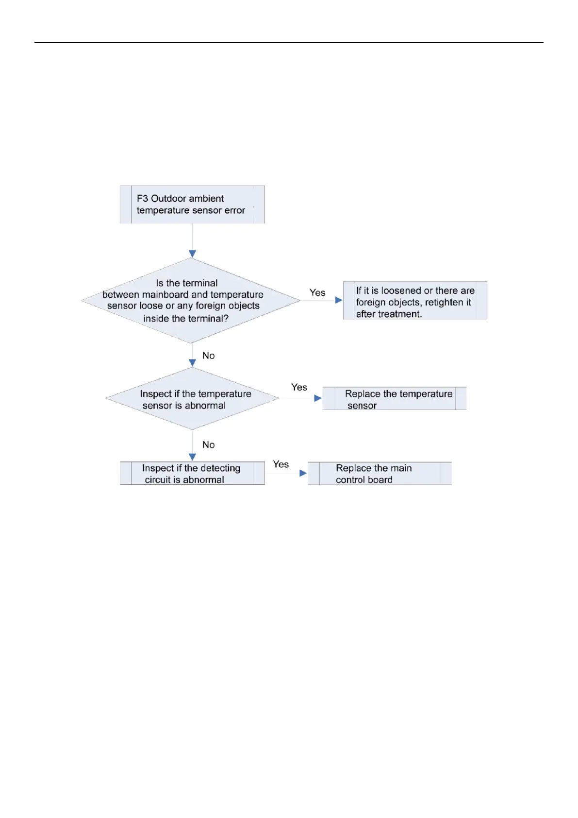
Possible reason:
■Poor contact between ambient temperature sensor and terminal in mainboard interface
■Ambient temperature sensor is abnormal
■Detecting circuit is abnormal
Troubleshooting
NOTE:
Please refer to Appendix 1 for
the relation between
temperature and resistance of temperature sensor.
3.4.6 “F4” Discharge Temperature Sensor Error
Error display:
ODU mainboard LED displayer
Error judgment condition and method:
Sample the AD value of temperature sensor through temperature sensor detecting circuit and judge the
range of AD value, If the sampling AD value exceeds upper limit and lower limit in 5 seconds continuously, report
the error.

Other manuals for Gree FLEXX Series

Related product manuals