EasyManua.ls Logo

Gree FLEXX Series - Control; Operation Mode

Gree FLEXX Series
121 pages
Print Icon
To Next Page IconTo Next Page
To Next Page IconTo Next Page
To Previous Page IconTo Previous Page
To Previous Page IconTo Previous Page
Loading...
GREE DC INVERTER HEAT PUMP CONDENSING UNIT
6
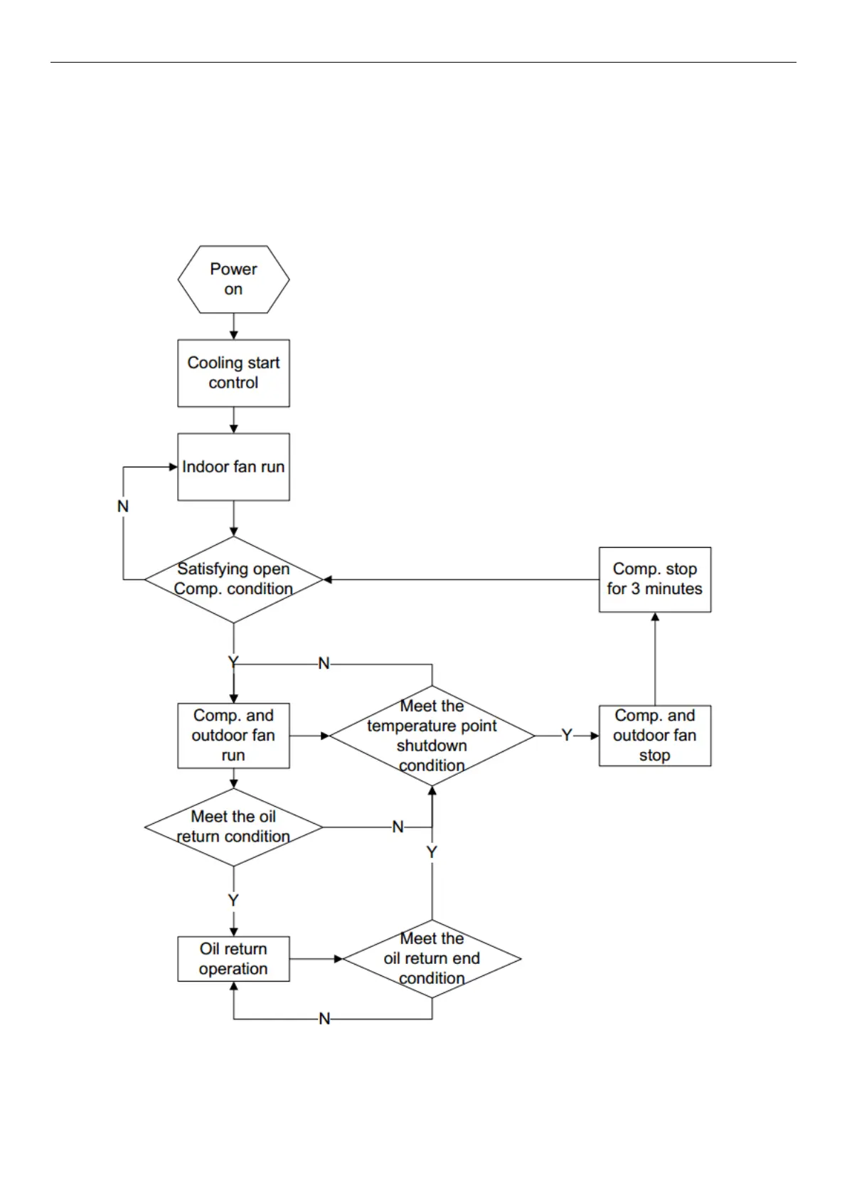
2 Control
2.1 Operation Mode
2.1.1 Cooling Mode

Other manuals for Gree FLEXX Series

Related product manuals