EasyManua.ls Logo

Gree FLEXX Series - Page 54

Gree FLEXX Series
121 pages
Print Icon
To Next Page IconTo Next Page
To Next Page IconTo Next Page
To Previous Page IconTo Previous Page
To Previous Page IconTo Previous Page
Loading...
GREE DC INVERTER HEAT PUMP CONDENSING UNIT
51
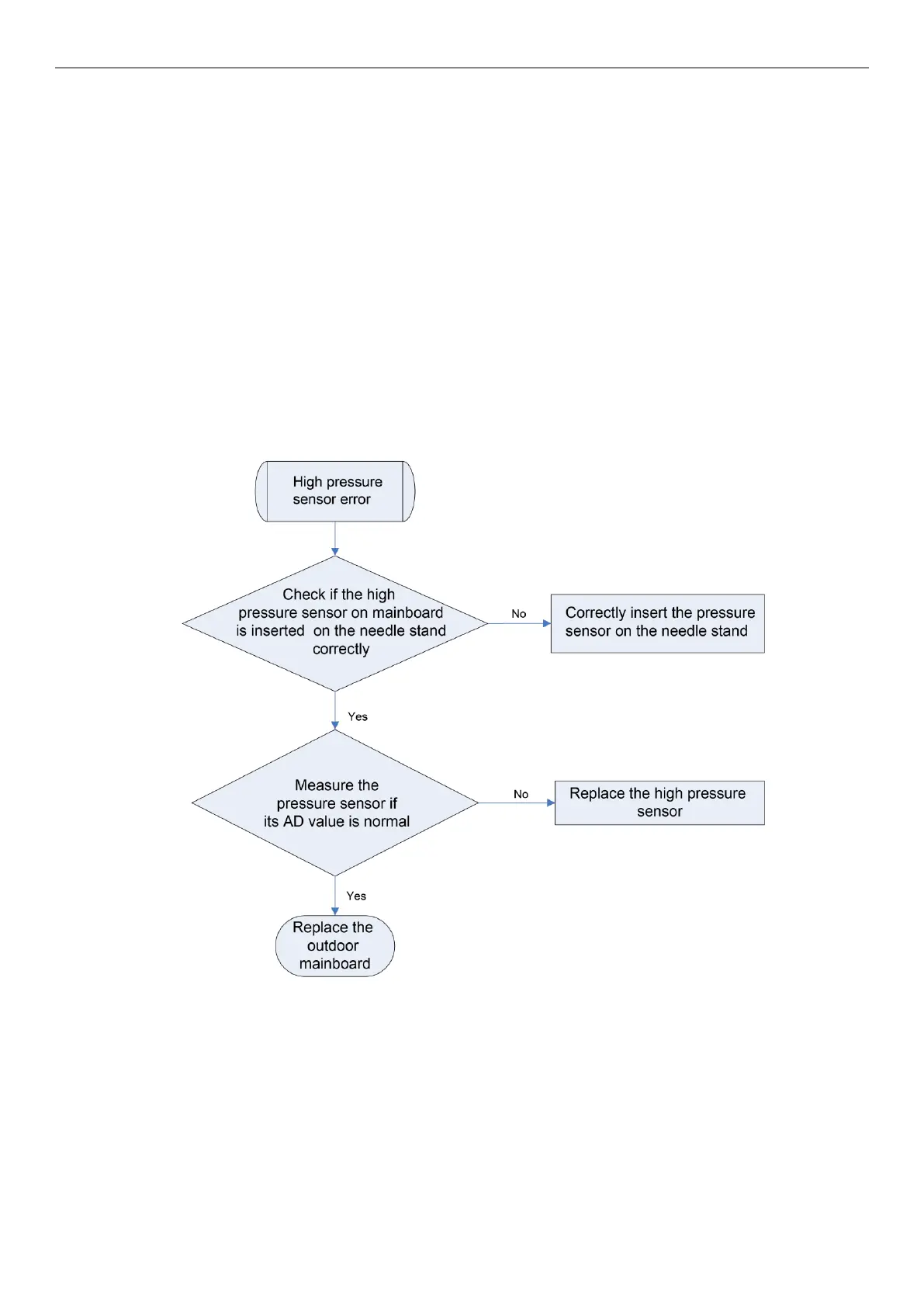
3.4.26 “e1” High Pressure Sensor Error
Error display:
ODU mainboard LED displayer
Sample the AD value of pressure sensor through pressure sensor detecting circuit and judge the range of
AD value, If the sampling AD value exceeds upper limit and lower limit in 30 seconds continuously, report the
error.
■Poor contact between pressure sensor and terminal in mainboard interface
■Pressure sensor is abnormal
■Detecting circuit is abnormal
Troubleshooting
3.4.27 C4” ODU Jumper Cap Error
Error display:
ODU mainboard LED displayer
Error judgment condition and method:
If jumper cap model doesn‘t match with mainboard, report the error

Other manuals for Gree FLEXX Series

Related product manuals