EasyManua.ls Logo

Guspro BB-8416884 - Example 2 (Models with Standard or Heating;Cooling Control)

Default Icon
158 pages
Print Icon
To Next Page IconTo Next Page
To Next Page IconTo Next Page
To Previous Page IconTo Previous Page
To Previous Page IconTo Previous Page
Loading...
50
Initial Setting Examples Section 3-1
Example 2 (Models with Standard or Heating/Cooling Control)
9
20
2
onof
pid
off
Input type: 9 (T thermocouple, 200.0°C to 400.0°C)
Control method: PID control
PID constants found using auto-tuning (AT).
Alarm type: 2 upper limit
Alarm value 1: 30°C
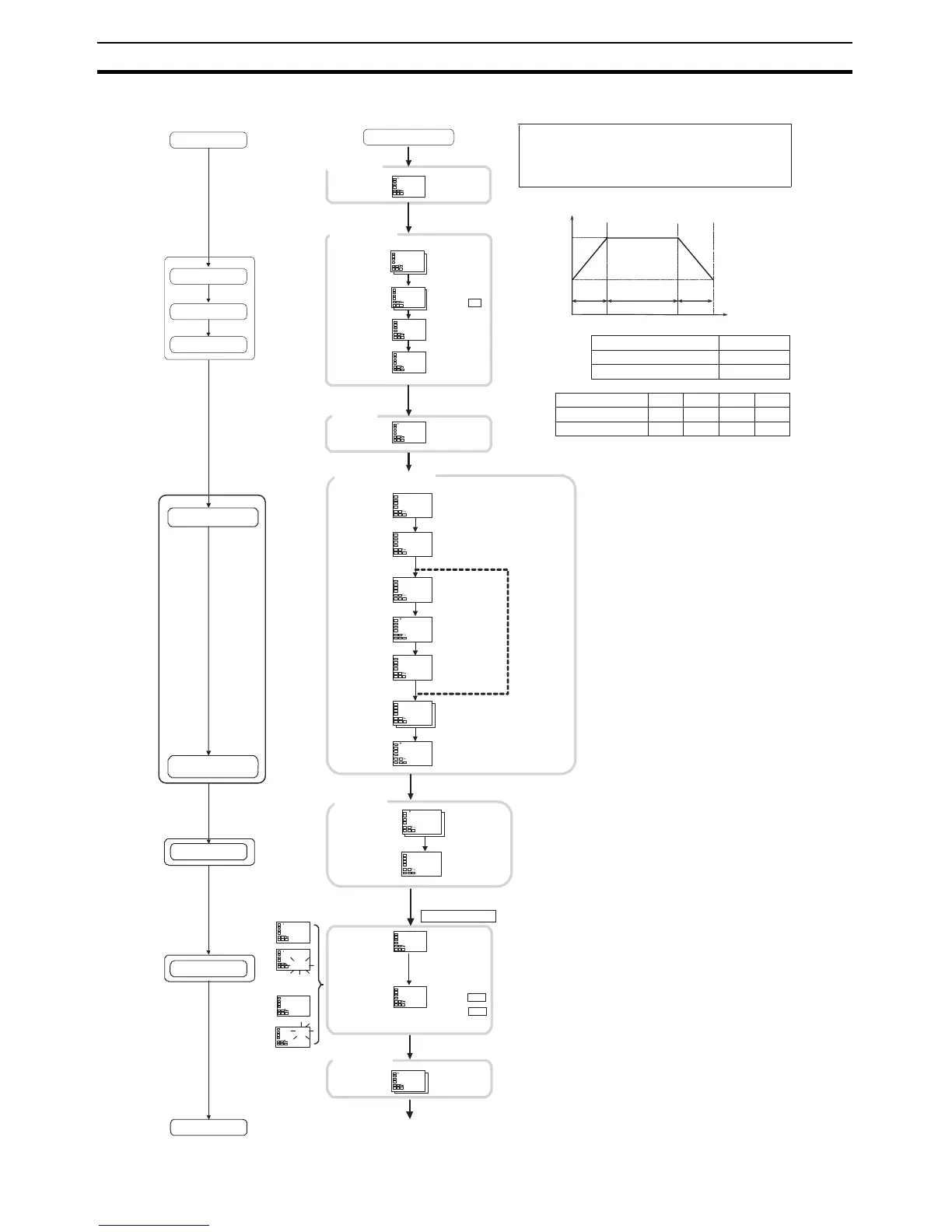
Setup Procedure
Power ON
Initial Setting Level
Set input
specifications
Set control
specifications
Set alarm type
Adjustment Level
AT execution
(When PID control
is selected)
Operation Level
Set the alarm values
Start operation
Power ON
PV/SP
Press the O Key for
at least 3 s.
Use the U and
D Keys to
select the input
type.
Input Type:
Use the U and
D Keys to select
PID control.
ON/OFF
control:
PID
control:
Check the
control period.
Control Period
(Heat)
(Unit: Seconds)
Check the
alarm type.
Alarm 1 Type:
It is recommended
that 20 seconds be
set for a relay output
and 2 seconds for
an SSR voltage
output.
Press the O Key
for at least 1 s.
Adjustment Level
Execute AT.
To execute
100%AT:
To cancel
AT:
Press the O Key for
less than 1 s.
Control starts.
Start operation.
PV/SP
after AT is
stopped
The set point flashes
during auto-tuning
(AT) execution.
After AT is stopped
During AT execution
at-1
To execute
40%AT:
at-2
25.0
0.0
M
M
M
M
cp
20
alt1
2
in-t
9
cntl
pid
25.0
0.0
c
100.0
100.0
c
at
off
25.0
100.0
c
26.0
100.0
c
at
at-1
c
at
off
50.0
100.0
0.20
0.40
0. 20
d.prg
0
M
s-no
4
M
0
M
d.seg
M
sp
50.0
c
0.00
M
time
M
end
d.seg
al-1
30.0
c
0
50. 0
0.0 0
1 2 3
100. 0 100. 0 50. 0
0.2 0 0.4 0 0.2 0
4
0
MM
25. 0
50.0
run
r-r
c
Operation
Level
Operation
Level
PV/SP
PV/SP
Operation
Level
Press the O Key for
less than 1 s.
Operation Level
PV/SP
Initial Setting Level
If the power supply
is turned ON before
the sensor is wired,
s.err will be
displayed.
Program Setting Level
Program Setting
Level
Set the programs
Trial operation
Set point
Segment 1
Segment 2
Segment 3
Time (h.min)
Parameter
Setting
Number of Segments Used (Program 0)
Program No.
Segment No.
Segment Set Point
Segment Time (h.min)
Make sure that
the Display
Program
Selection is 0.
Display Program
Selection
Use the
UD
Keys to set the
Number of
Segments Used.
No. of Segments
Used changed
from 8 to 4.
Use the
UD
Keys to set the
Display Segment
Selection.
Display Segment
Selection changed
from end to 0.
Segment Set
Point changed
from 0.0 to 50.0.
Use the
UD
Keys to set the
Segment Set
Point.
Use the
UD
Keys to set the
Segment Time.
Set segments 1,
2, and 3 in the
same way.
Segment Time
The default is
h.min.
Display Segment
Selection
end will be
displayed when
all segments are
set.
Use the
UD
Keys to set Alarm
Value 1 to 30°C.
Alarm Value 1
changed from 0.0
to 30.0.
Run/Reset changed
from rst to run.
Confirm that the set
point is 50.0°C.
Set Run/Reset to
Run.
Execute AT for the SP that is the
most important in control.
For this program, AT is executed
for 100.0°C.
When AT ends, press the O
Key twice for less than 1 s.
Confirm that the
set point is
100.0°C.
To execute 100% AT (auto-tuning),
select at-2. To execute 40% AT,
select at-1. To cancel AT, select
off: (AT cancel).
Press the O Key three times
(for less than 1 s).
Adjustment Level
l.adj
MM
The adjustment
level will be
displayed.
Press the M Key
to move to AT
Execution/Cancel.

Table of Contents