EasyManua.ls Logo

Hakko Electronics FR-803 - OPERATION; Mode Selection

Hakko Electronics FR-803
27 pages
Print Icon
To Next Page IconTo Next Page
To Next Page IconTo Next Page
To Previous Page IconTo Previous Page
To Previous Page IconTo Previous Page
Loading...
7
6. OPERATION
A. Mode Selection
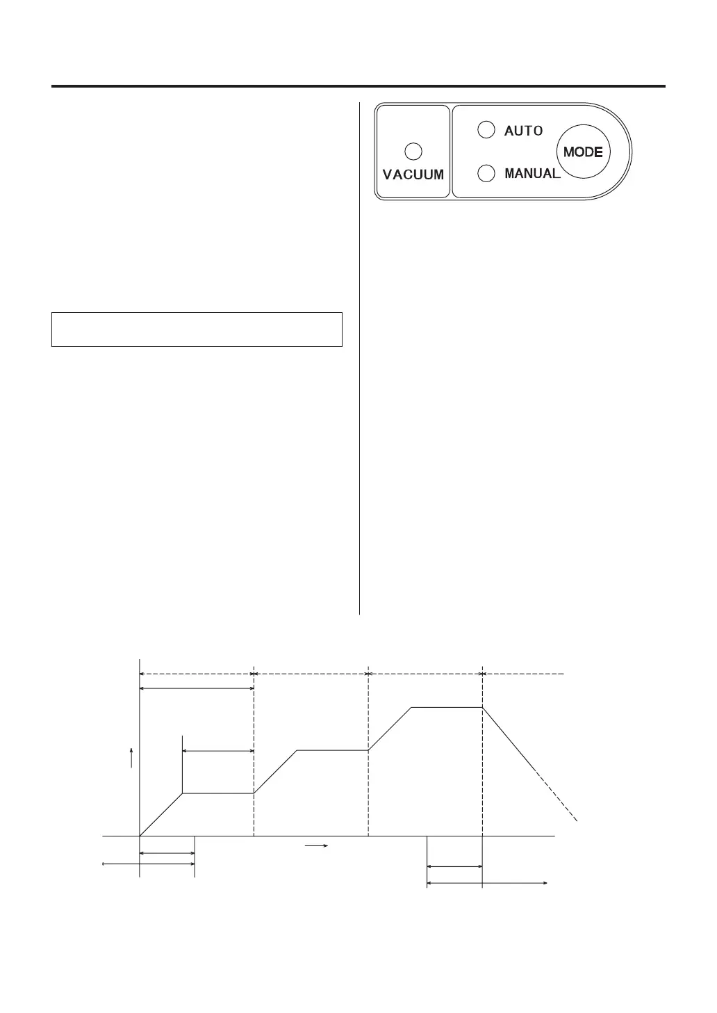
Insert the control card into the card slot and select
your desired mode using the mode selection button.
(Figure 10)
The HAKKO FR-803 provides the following two
modes. The AUTO mode consists of the INSTALL
and REMOVE modes.
Manual Mode
In this mode, air and vacuum pump operation
are controlled entirely by manual operation.
NOTE:
The timer cannot be set when using MANUAL mode.
AUTO mode
Install Mode (AUTO) (See page 14.)
This mode is used when installing parts.
The vacuum pump will be automatically
turned OFF.
Remove Mode (AUTO) (See page 13.)
This mode is used when removing parts.
The vacuum pump will be automatically
turned ON.
In INSTALL mode, turn ON the vacuum function
manually and align the component on the PWB.
Vacuum function automatically will turn OFF 5
seconds after starting selected the profile.
In REMOVE mode, the vacuum function automati-
cally turns ON during the last 10 seconds of the
selected profile.
Set the temperature profile shown in the following
figure in advance.
(Figure 10)
Step 1 Step 2 Step 3 Cool down
Air temperature
Timing when the vacuum pump is
turned OFF in INSTALL mode
Start
Time
Temperatue
is increasing.
Temperature
is stable.
Temperature
is stable.
Temperature
is decreasing.
When the tempera-
ture falls to 100°C
(200°F), the air stops
blowing automati-
cally.
Opend timer time
Closed timer time
Temperatue
is increasing.
10 seconds
Timing when the vacuum pump is
turned ON in REMOVE mode
5 seconds
* In REMOVE mode, turn OFF the vacuum pump manually.
Temperatue
is increasing.
Temperature
is stable.

Related product manuals