EasyManua.ls Logo

Higen FDA6000C Series - Power Parts Wiring

Higen FDA6000C Series
116 pages
Print Icon
To Next Page IconTo Next Page
To Next Page IconTo Next Page
To Previous Page IconTo Previous Page
To Previous Page IconTo Previous Page
Loading...
Chapter 3. Wiring and Signals
3-2
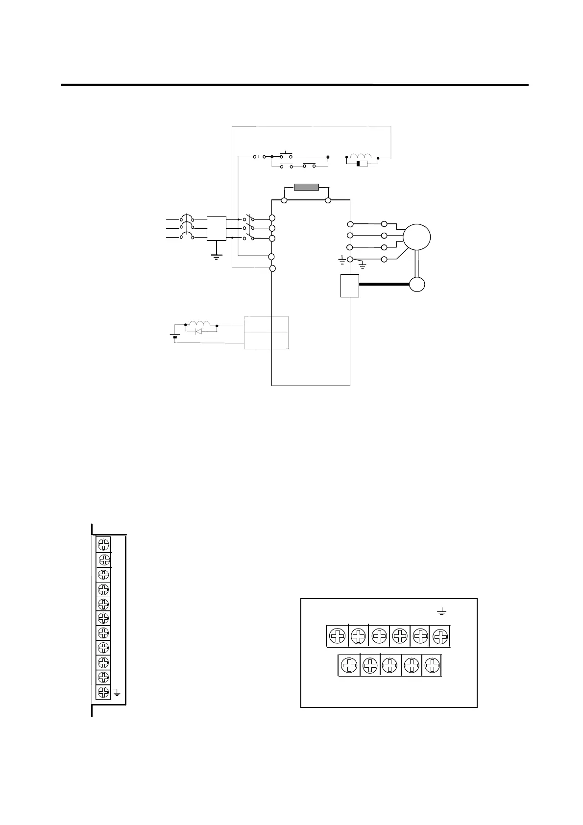
3.1 Power parts wiring
Note 1) NF is an abbreviation for Noise Filter. Use this to prevent infiltration of noise from
external sources.
Note 2) For FDA6005C-75C type, connect single-phase AC220[V] to the r and t terminals of
spare power supply.
FDA6001C-4C type is not provided with the r and t terminals.
3.1.1 Main circuit terminal board wiring
Open the main circuit terminal board cover to see the terminal board. Terminal
names are located on the right side of the terminal board. (See figure on the left
side.)
[FDA6005C~6012C Main circuit terminal] [FDA6015C~6045C Main circuit terminal]
U
V
W
S
T
R
P
B
r
t
UVW
STR
PB
rt
Voltage AC
200~230V
50/60Hz
ALARM
GND24
24V
MCCB1
1MC
Regenerative resistor
20
24
CN1
CN1
T
S
R
(Note1)
U
V
W
E
Servo
motor
Encoder
U
V
W
CN2
P
B
FDA6000C
(Input)
(Output)
NF
r
t
(Note2)
1Ry
1Diode
Main power OFF
Main power ON
1MC
1Ry
Surge killer
1MC

Table of Contents

Related product manuals