EasyManua.ls Logo

Higen FDA7004B - Page 184

Default Icon
214 pages
Print Icon
To Next Page IconTo Next Page
To Next Page IconTo Next Page
To Previous Page IconTo Previous Page
To Previous Page IconTo Previous Page
Loading...
7. Connection with host controller
7-6
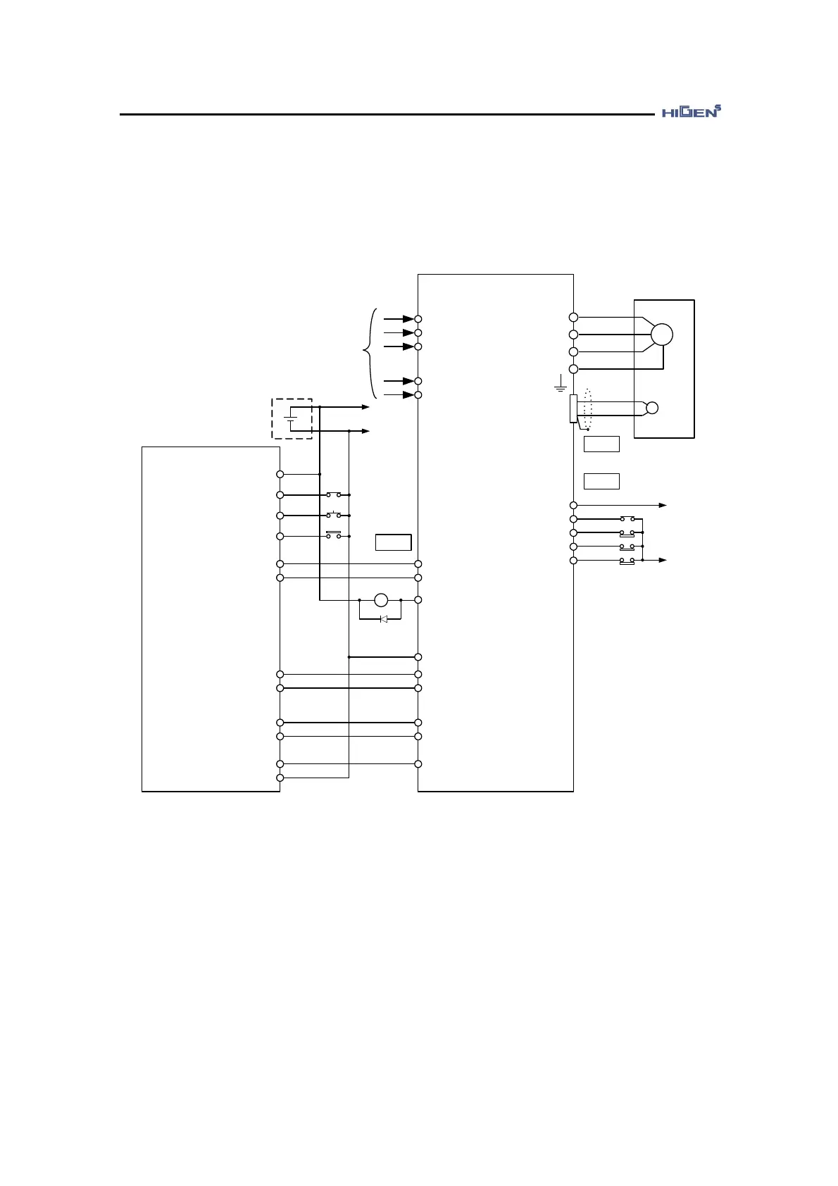
Connection with Mitsubishi Electric position decision unit AD75
This is an example of position control mode servo system operation.
FDA7000
23
5
22
4
25
24
CLEAR
SIGN
PULSE
PGO
21
3
R
S
T
r
t
PPFIN
PFIN
PPRIN
PRIN
PZO
/PZO
MITSUBISHI
AD75
M
U
V
W
FG
SERVO MOTOR
PG
CN2
CN1
AC
200 ~ 230V
50/60 Hz
+24V
GND24
+
-
+24V
CN1
PLSCLR
7
26
14
11
READY
STOP
DOG
+24V
18
13
49
38
17
GND24
CCWLIM/PTQLIM
SVONEN
CWLIM/NTQLIM
ESTOP
GND24
24, 25
11
10
9
12
14
1Ry
1Ry
ALARM
CLEAR COM
COM
5
30
20
+24VIN
(Note) After connecting the power, it takes about 1-2 seconds until the alarm signal leads
to normal operation. Consider this when designing the power connection sequence.
Also the alarm signal operates alarm detection relay 1Ry to turn on the main circuit
power of servo drive.
It only has the signals related to Mitsubishi AD75 and FDA7000 Series
(Note) The above connection is only shown in case of P07-01=27 (Position control mode).

Table of Contents

Other manuals for Higen FDA7004B

Related product manuals