EasyManua.ls Logo

HP Compaq nc8000 - Flowchart 2.2-No Power, Part

HP Compaq nc8000
189 pages
Print Icon
To Next Page IconTo Next Page
To Next Page IconTo Next Page
To Previous Page IconTo Previous Page
To Previous Page IconTo Previous Page
Loading...
2–12 Maintenance and Service Guide
Troubleshooting
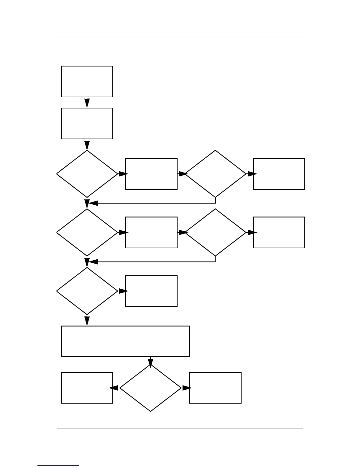
Flowchart 2.2—No Power, Part 1
1. Reseat the power cables in the Port Replicator
and at the AC outlet.
2. Ensure that the AC power source is active.
3. Ensure that the power strip is working.
Done
Remove from
Port Replicator
(if applicable).
Power up
on battery
power?
Power up
on AC
power?
Power up in
Port
Replicator?
Power up
on battery
power?
Power up
in Port
Replicator?
Done
*Reset
power.
*Reset
power.
Power up
on AC
power?
N
Y
Y
N
N
Y
N
N
Y
Y
YN
1. On some models, there is a separate reset
button.
2. On some models, the notebook can be
reset using the Standby switch and either
the lid switch or the main power switch.
*NOTES:
Go to
“Flowchart 2.4—No
Power, Part 3”
Go to
“Flowchart 2.3—No
Power, Part 2”
Go to
“Flowchart
2.8—Nonfunctioning
Port Replicator”
No power
(power LED
is off).

Table of Contents

Related product manuals