EasyManua.ls Logo

HP Compaq nc8000 - Flowchart 2.11-No os Loading, Hard Drive, Part

HP Compaq nc8000
189 pages
Print Icon
To Next Page IconTo Next Page
To Next Page IconTo Next Page
To Previous Page IconTo Previous Page
To Previous Page IconTo Previous Page
Loading...
Troubleshooting
Maintenance and Service Guide 2–21
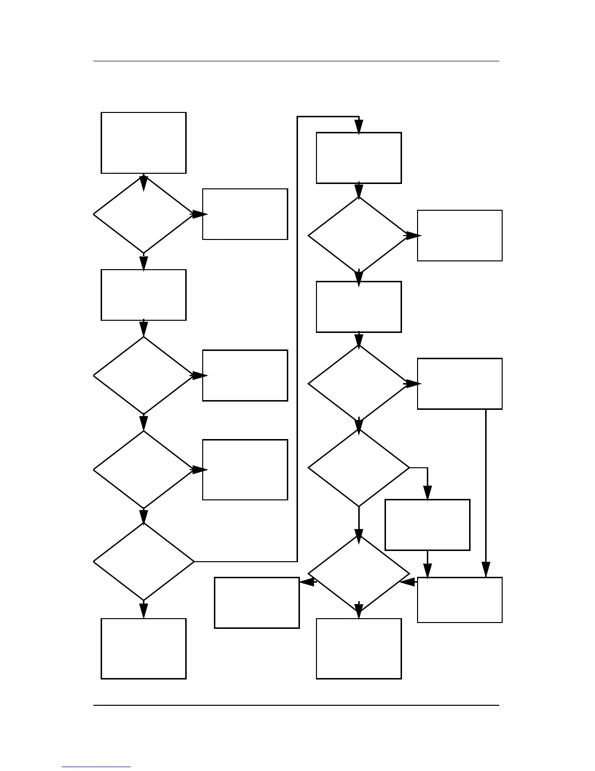
Flowchart 2.11—No OS Loading, Hard Drive, Part 2
Continued from
“Flowchart 2.10—No
OS Loading, Hard
Drive, Part 1”
Reseat
hard drive.
Done
CD or
diskette in
drive?
1. Replace hard
drive.
2. Replace system
board.
Go to
“Flowchart 2.13—No
OS Loading, Diskette
Drive”
Load OS using
System Restore
CD
(if applicable).
Format hard drive
and bring to
a bootable
C:\ prompt.
Create partition,
then format hard
drive to bootable
C:\ prompt.
Boot
from diskette
drive?
Remove
diskette and
reboot.
Y
N
Boot
from
hard drive?
Y
N
Y
N
Hard drive
accessible?
Y
N
Hard drive
accessible?
Done
Run FDISK.
Y
N
Hard drive
partitioned?
Hard drive
formatted?
Y
N
Y
N
Notebook
booted?
Done
Y
N
Go to
“Flowchart 2.12—No
OS Loading, Hard
Drive, Part 3”
Go to
“Flowchart 2.12—No
OS Loading, Hard
Drive, Part 3”

Table of Contents

Related product manuals