EasyManua.ls Logo

HP Compaq nc8000 - Flowchart 2.4-No Power, Part

HP Compaq nc8000
189 pages
Print Icon
To Next Page IconTo Next Page
To Next Page IconTo Next Page
To Previous Page IconTo Previous Page
To Previous Page IconTo Previous Page
Loading...
2–14 Maintenance and Service Guide
Troubleshooting
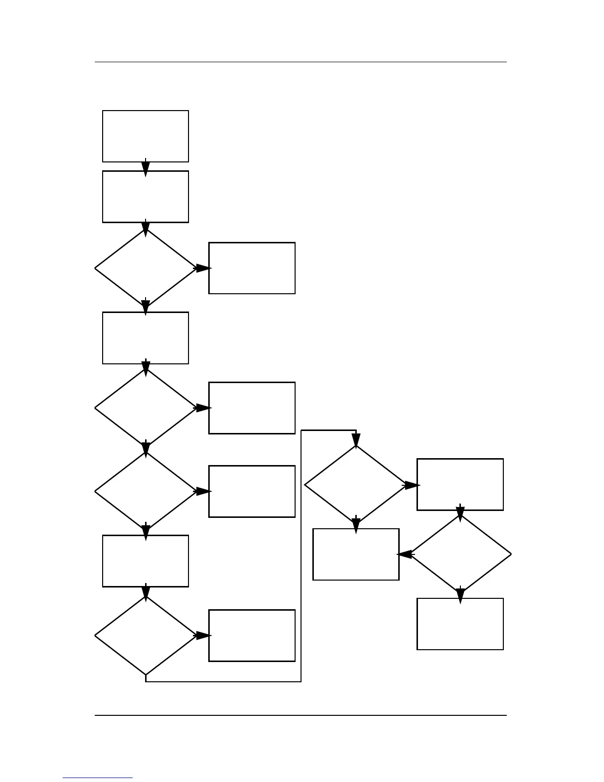
Flowchart 2.4—No Power, Part 3
Continued from
“Flowchart 2.3—No
Power, Part 2”
Reseat AC adapter
in notebook and
at power source.
Internal or
external AC
adapter?
Done
Done
Done
Done
Power on?
Power on?
Power on?
Plug directly
into AC outlet.
Power LED
on?
Power outlet
active?
Try different
outlet.
Replace external
AC adapter.
Replace
power cord.
Y
N
Y
Y
Y
Y
N
N
N
N
External
Internal
Go to
“Flowchart 2.5—No
Power, Part 4”

Table of Contents

Related product manuals