EasyManua.ls Logo

HP Compaq nc8000 - Flowchart 2.10-No os Loading, Hard Drive, Part

HP Compaq nc8000
189 pages
Print Icon
To Next Page IconTo Next Page
To Next Page IconTo Next Page
To Previous Page IconTo Previous Page
To Previous Page IconTo Previous Page
Loading...
2–20 Maintenance and Service Guide
Troubleshooting
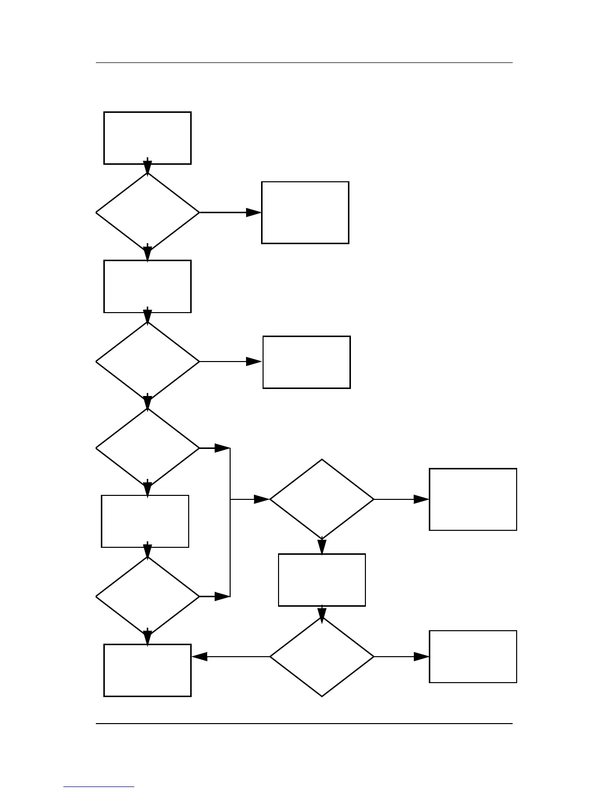
Flowchart 2.10—No OS Loading, Hard Drive, Part 1
Go to
“Flowchart
2.17—Nonfunction
ing Device”
Y
Done
N
OS not
loading from
hard drive.
Nonsystem
disk message?
Go to
“Flowchart 2.11—No
OS Loading, Hard
Drive, Part 2”
Reseat
external
hard drive.
OS loading?
Done
Boot
from
CD?
Go to
“Flowchart 2.13—No
OS Loading, Diskette
Drive”
Boot
from
hard drive?
Boot
from
diskette?
Change boot
priority through
the Setup utility
and reboot.
Boot
from
hard drive?
Y
Y
Y
Y
Y
N
N
N
N
N
Check the Setup
utility for correct
booting order.

Table of Contents

Related product manuals