EasyManua.ls Logo

HP Compaq nc8000 - Flowchart 2.20-No Network;Modem Connection

HP Compaq nc8000
189 pages
Print Icon
To Next Page IconTo Next Page
To Next Page IconTo Next Page
To Previous Page IconTo Previous Page
To Previous Page IconTo Previous Page
Loading...
2–30 Maintenance and Service Guide
Troubleshooting
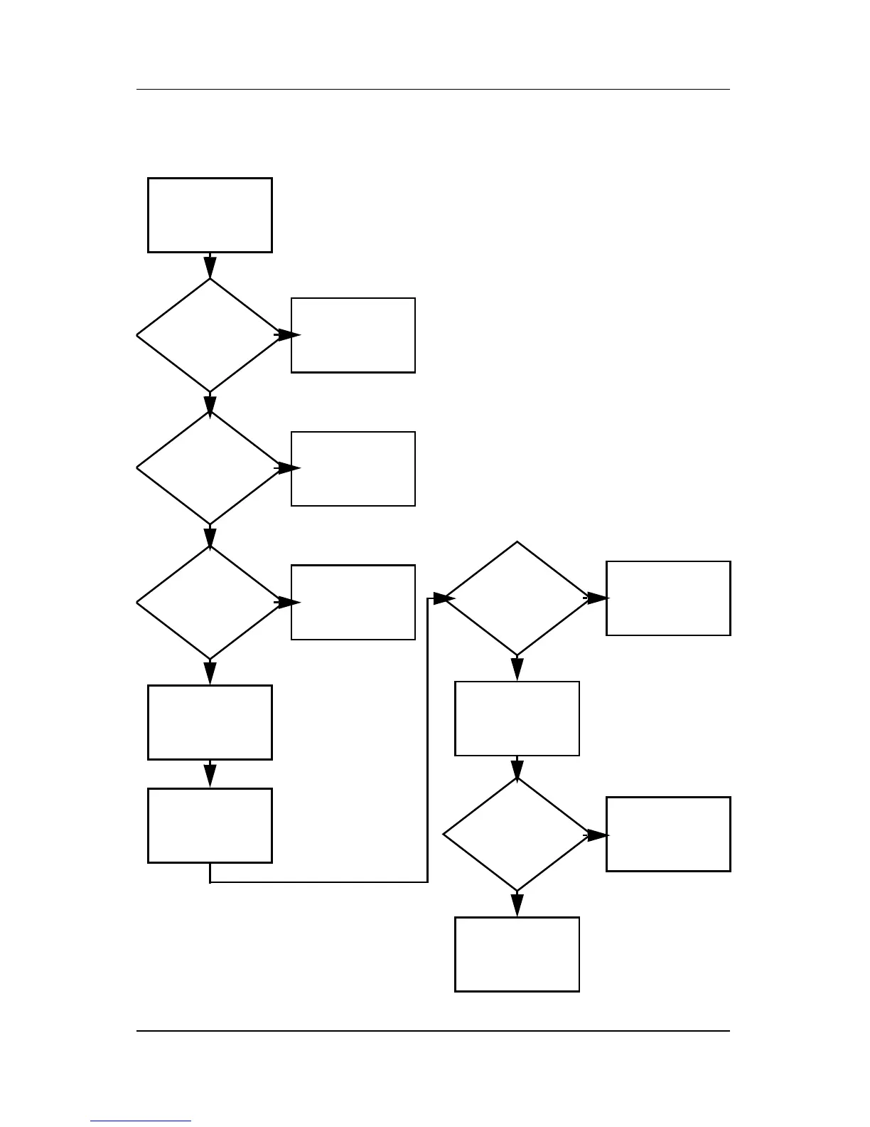
Flowchart 2.20—No Network/Modem Connection
Y
Disconnect all
power from
the notebook
and open.
No network
or modem
connection.
N
Done
Digital
line?
Network
or modem jack
active?
Replace jack or have
jack activated.
Connect
to nondigital
line.
NIC/modem
configured
in OS?
Reload
drivers and
reconfigure.
Reseat NIC/modem
(if applicable).
Replace NIC/modem
(if applicable).
Replace
system
board.
OK?
OK? Done
N
N
N
N
Y
Y
Y
Y

Table of Contents

Related product manuals