EasyManua.ls Logo

HP ProLiant DL360e - Scripted Configuration Flow Concepts

HP ProLiant DL360e
204 pages
To Next Page IconTo Next Page
To Next Page IconTo Next Page
To Previous Page IconTo Previous Page
To Previous Page IconTo Previous Page
Loading...
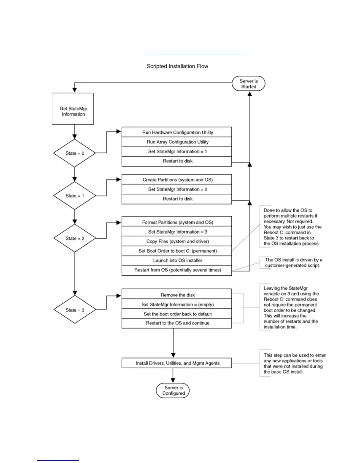
Scripted configuration flow
RBSU can be used with the Scripting Toolkit (STK) to create standard server configuration scripts
to automate many of the manual steps in the server configuration process. The Scripting Toolkit
can be found on the HP website (http://www.hp.com/go/ProLiantSTK).
186 RBSU configuration flow

Table of Contents

Other manuals for HP ProLiant DL360e

Related product manuals