EasyManua.ls Logo

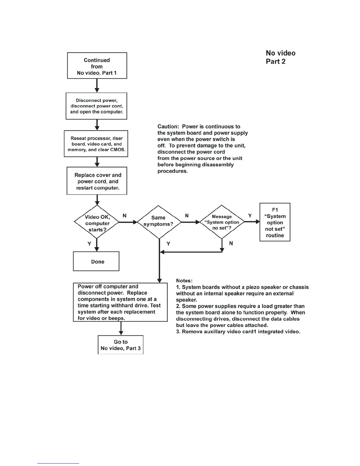
HP XW8400 - No Video, Part 2; No Video, Part 3

HP XW8400
210 pages
Print Icon
To Next Page IconTo Next Page
To Next Page IconTo Next Page
To Previous Page IconTo Previous Page
To Previous Page IconTo Previous Page
Loading...
No video, part 2
ENWW No video 185

Table of Contents

Other manuals for HP XW8400

Related product manuals