EasyManua.ls Logo

HP XW8400 - No Operating System Loading from Diskette Drive

HP XW8400
210 pages
Print Icon
To Next Page IconTo Next Page
To Next Page IconTo Next Page
To Previous Page IconTo Previous Page
To Previous Page IconTo Previous Page
Loading...
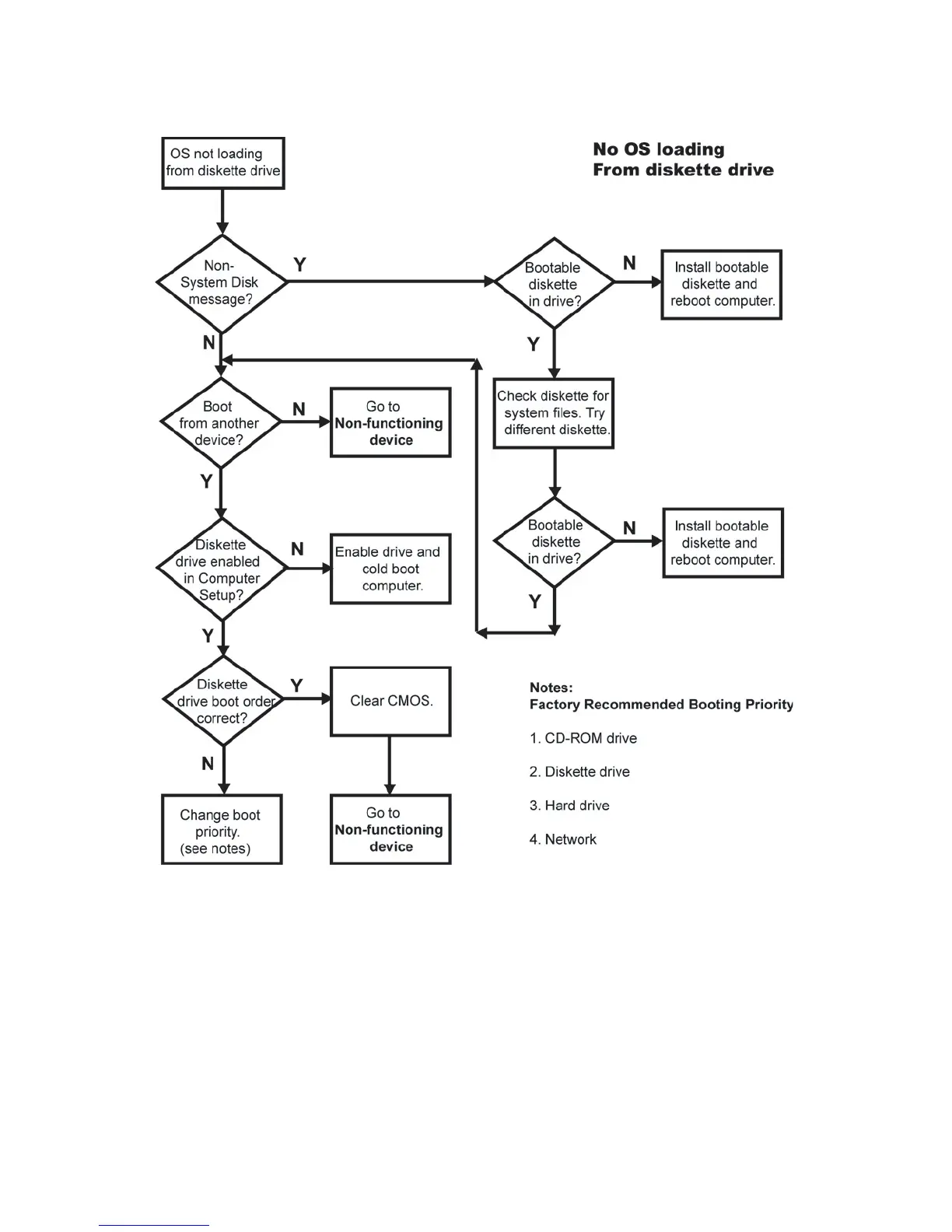
No operating system loading from diskette drive
194 Appendix I Appendix I — Quick troubleshooting flowcharts ENWW

Table of Contents

Other manuals for HP XW8400

Related product manuals