EasyManua.ls Logo

HP XW8400 - Non-Functioning Device

HP XW8400
210 pages
Print Icon
To Next Page IconTo Next Page
To Next Page IconTo Next Page
To Previous Page IconTo Previous Page
To Previous Page IconTo Previous Page
Loading...
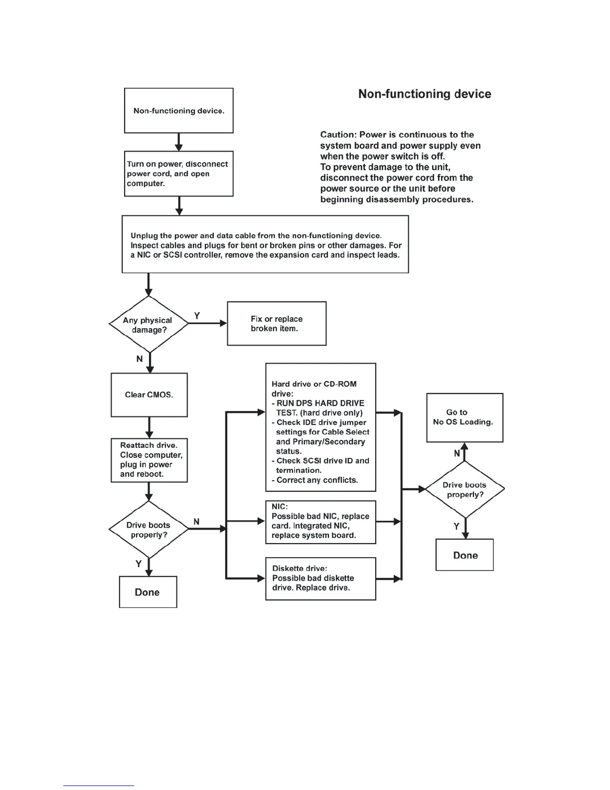
Non-functioning device
ENWW Non-functioning device 197

Table of Contents

Other manuals for HP XW8400

Related product manuals