EasyManua.ls Logo

Huawei SE2900 - 1.6 F8002 Subrack System Monitoring

Huawei SE2900
120 pages
Print Icon
To Next Page IconTo Next Page
To Next Page IconTo Next Page
To Previous Page IconTo Previous Page
To Previous Page IconTo Previous Page
Loading...
HUAWEI SE2900 Session Border Controller
Hardware Description
1 Service Processing Device
Huawei Proprietary and Confidential
Copyright © Huawei Technologies Co., Ltd.
33
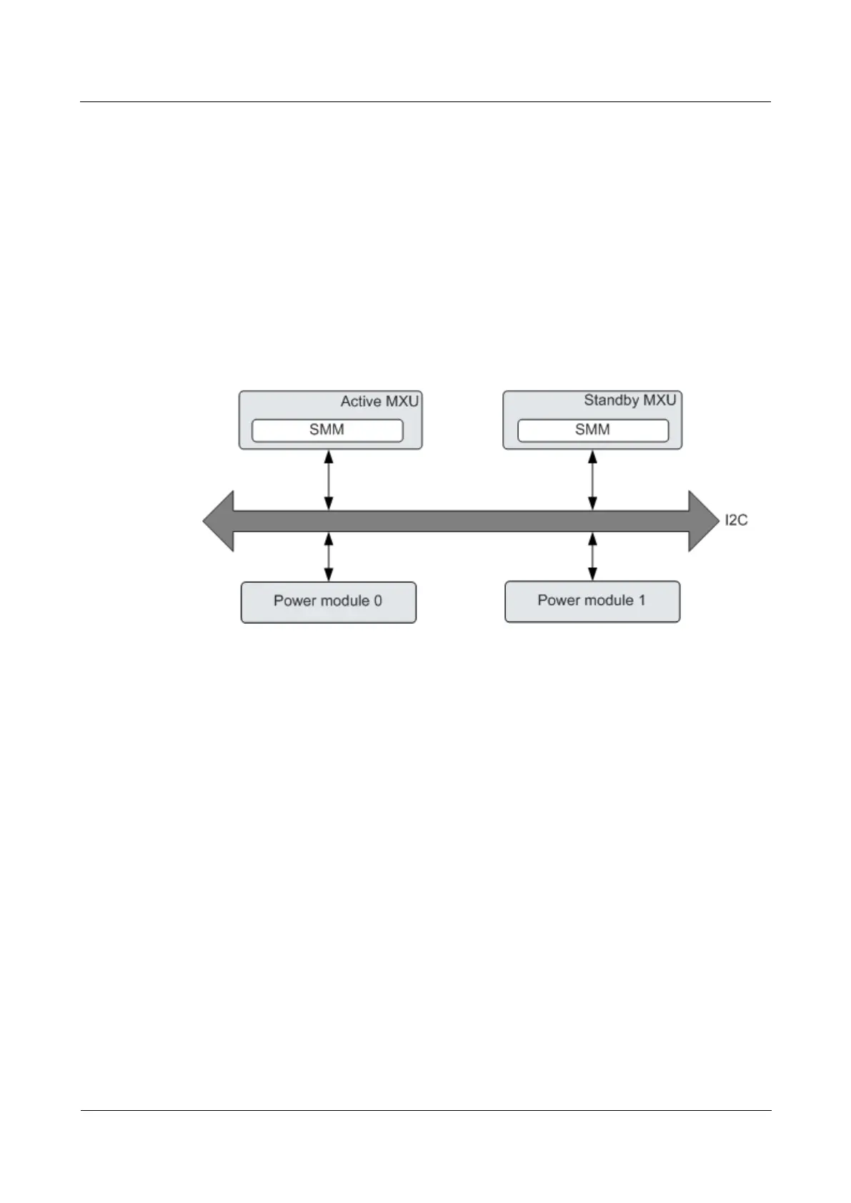
1.6 F8002 Subrack System Monitoring
1.6.1 Power Module Monitoring
The multi-function switch unit (MXU) communicates with the baseboard management
controller (BMC) in the power module over the Inter-Integrated Circuit (I2C) to deliver
monitoring commands and report messages. When detecting an irregular voltage or current,
the BMC in the power module reports an alarm to the MXU. The MXU then forwards the
alarm to the upper-layer network management system (NMS).
Figure 1-26 shows the structure of the power module monitoring system in the F8002
subrack.
Figure 1-26 Structure of the power module monitoring system in the F8002 subrack
The BMCs in power modules communicate with the shelf management modules (SMMs) in
MXUs to implement monitoring of the following information about power modules:
Power module installation status, type and version
Electronic label
Surge protection
Circuit breaker status
Power input
Input/output voltage and current
System power
Temperature
Fan fault of the power modules
1.6.2 Fan Tray Monitoring
The F8002 subrack has built-in fan trays. The fan monitoring module monitors the fan
running status and adjusts the fan speed based on the subrack temperature.
The shelf management modules (SMMs) in the multi-function switch units (MXUs) manage
and monitor the fan trays through the RS485 bus.
Figure 1-27 shows the structure of the fan tray monitoring system in the F8002 subrack.

Related product manuals