EasyManua.ls Logo

INIM Electronics SmartLink-G - Page 16

INIM Electronics SmartLink-G
64 pages
Print Icon
To Next Page IconTo Next Page
To Next Page IconTo Next Page
To Previous Page IconTo Previous Page
To Previous Page IconTo Previous Page
Loading...
16 Programming the SmartLink-GP
Programming manual
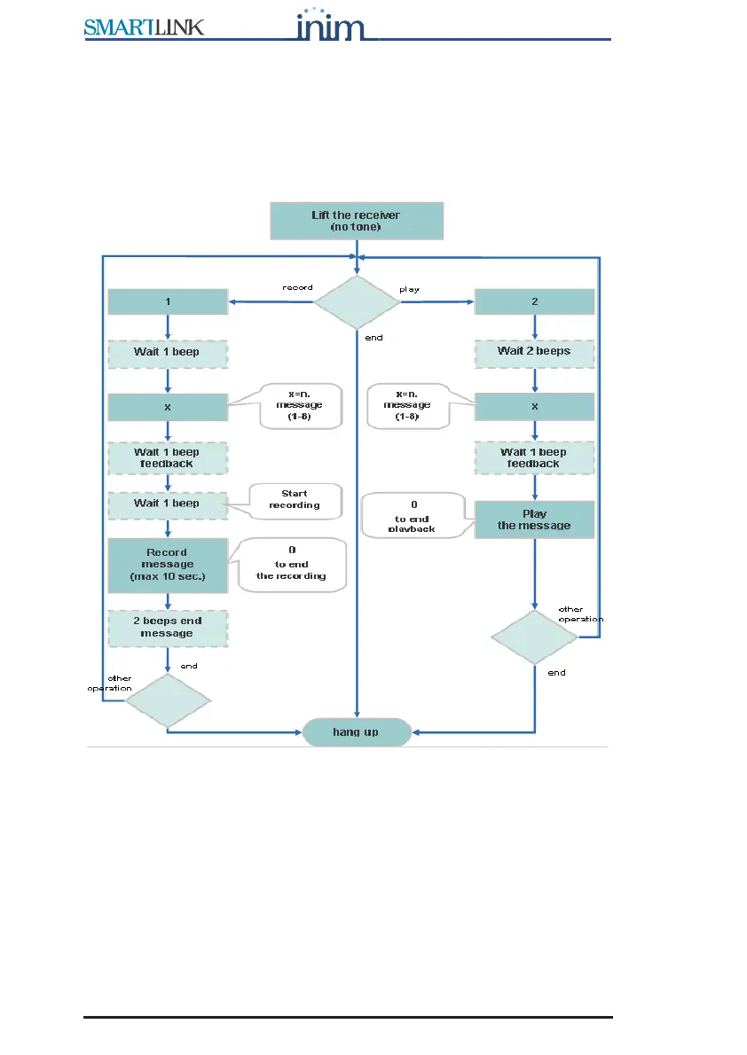
Recording voice messages
You can record the voice messages by connecting an ordinary touch-tone
phone to connector J6 on SmartLogos60 board. Refer to the Installation
Manual - paragraph 7.9 Connecting the SmartLogos60 (accessory item).
The recording procedure is as follows: