EasyManua.ls Logo

INIM Electronics SmartLink-G - Page 56

INIM Electronics SmartLink-G
64 pages
Print Icon
To Next Page IconTo Next Page
To Next Page IconTo Next Page
To Previous Page IconTo Previous Page
To Previous Page IconTo Previous Page
Loading...
56 Programming the SmartLink-GP
Programming manual
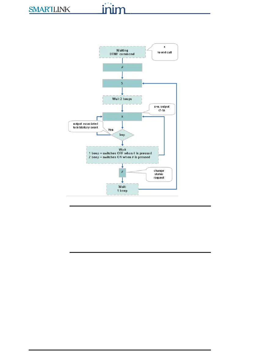
3.14.4 Activating outputs (#5)
After initializing the menu, type in “#5”:
Note: The output will not change status when you press the
number key, but when you press # to confirm the
operation. If an output has already been associated with
one of the events included in Appendix D , it cannot be
used as a command outputInhibit events for output control
If you attempt to command the output, the device will emit
an audible error signal bop.
3.14.5 Clear call queue and end ongoing call (#0)
After initializing the menu, type in “#0”: the device will end the ongoing call
and cancel the calls in the queue.
3.14.6 End ongoing call
After initializing the menu, type in ‘*’: the device will end the ongoing call.
3.14.7 Go back to main menu
After initializing the menu, type in ‘#’: the device will get ready to receive
other DTMF tone commands.