EasyManua.ls Logo

INIM Electronics SmartLink-G - Page 55

INIM Electronics SmartLink-G
64 pages
Print Icon
To Next Page IconTo Next Page
To Next Page IconTo Next Page
To Previous Page IconTo Previous Page
To Previous Page IconTo Previous Page
Loading...
Programming the SmartLink-GP 55
Programming manual
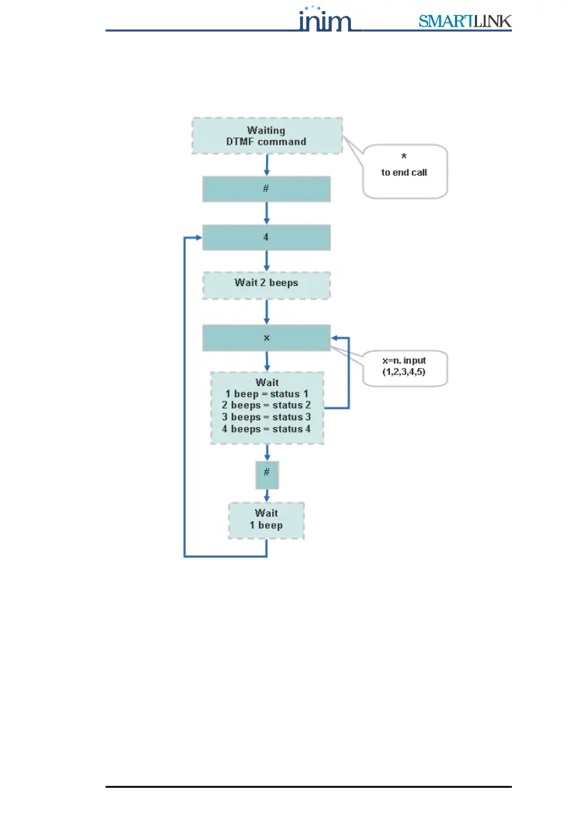
3.14.3 Input status enquiry (#4)
After initializing the menu, type in “#4”: the input reading will return 1 to 4
beeps depending on the input status: