EasyManua.ls Logo

INIM Electronics SmartLink-G - Page 54

INIM Electronics SmartLink-G
64 pages
Print Icon
To Next Page IconTo Next Page
To Next Page IconTo Next Page
To Previous Page IconTo Previous Page
To Previous Page IconTo Previous Page
Loading...
54 Programming the SmartLink-GP
Programming manual
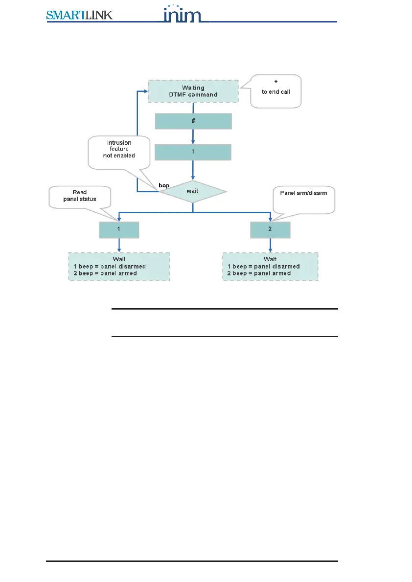
3.14.2 Arm or disarm the system (#1)
Enabled only when the Intrusion control feature has been duly programmed.
Note: The panel will send a 4 to 8 second feedback ring as
confirmation of the performed arm/disarm operation.