EasyManua.ls Logo

Inovance Aonarch MD500L Series - Installation and Wiring; Typical Wiring Diagram 2

Inovance Aonarch MD500L Series
69 pages
To Next Page IconTo Next Page
To Next Page IconTo Next Page
To Previous Page IconTo Previous Page
To Previous Page IconTo Previous Page
Loading...
- 17 -
Installation and Wiring
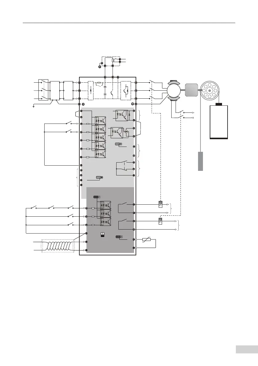
2.2.2 Typical wiring 2 (use analog input as frequency reference)
(Set F0-03=2 to use AI1)
External Braking Resistor (Optional)
Mains Supply
3-Phase
L1
L2
L3
R
OP FM
COM
CME
DO1
AO1
GND
T/C
T/B
T/A
+24V
DI1
DI2
DI3
DI4
DI5
DI6
DI7
DI8
COM
+10V
AI1
AI2
GND
+ BR
2
1
-
S
T
U
V
W
Supply Ground
Output Contactor
Brake Contactor
Car
Weight
Counter Weight
Load capacity
IM
MD500L
Gearbox
110V DC
Safety circuit
Safety
circuit
Drive
ready
Analog input 1 (0~10V)
Analog input 2 (0~10V/0~20mA)
Brake Relay
IGBT
Enable
UPS Enable
Single phase UPS select
MC
Relay
Phase
Monitor Relay
PTC
Motor Relay
Travel up
Travel down
RS485+
RS485-
485+
CGND
CGND
CGND+24V
PT+
BK+
BK-
MC+
MC-
PTC
J2
J7
J9
V I
V I
PT100
485-
MCTC-KZ-G4-1
Extension I/O card
Analog output
0 to 10V DC /
0 to 20mA
Fault output
250V AC @
10mA to 3A
30V DC @
10mA to 1A
RFI
Filter
(Optional)
Line
Reactor
(Optional)
S1
ON
J3
Figure 2-4 Typical wiring 2 (use analog input as frequency reference)

Related product manuals