EasyManua.ls Logo

Integra DTR-50.1 - Connecting a TV or Projector

Integra DTR-50.1
164 pages
Print Icon
To Next Page IconTo Next Page
To Next Page IconTo Next Page
To Previous Page IconTo Previous Page
To Previous Page IconTo Previous Page
Loading...
29
Connecting the AV receiver—Continued
See “Connecting Components with HDMI” on page 24 for HDMI connection information.
With connection , you can listen to and record audio from your TV or listen in Zone 2 or Zone 3.
To enjoy Dolby Digital and DTS, use connection or . (To record or listen in Zone 2 or Zone 3 as well, use
and , or and .)
If your TV has no audio outputs, connect an audio output from your VCR or cable or satellite receiver
to the AV receiver and use its tuner to listen to TV programs through the AV receiver (see pages 31 and
33).
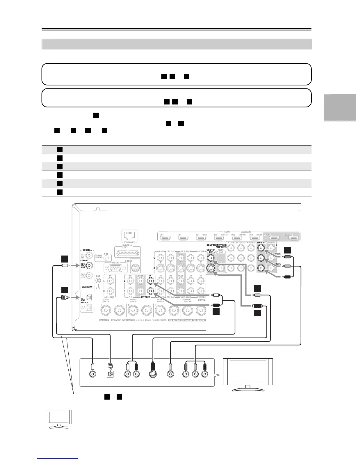
Connecting a TV or Projector
Connection AV receiver Signal flow TV, projector, etc.
COMPONENT VIDEO MONITOR OUT Component video input
MONITOR OUT S S-Video input
MONITOR OUT V Composite video input
TV/TAPE IN L/R Analog audio L/R output
DIGITAL COAXIAL IN 2 (VCR/DVR) Digital coaxial output
DIGITAL OPTICAL IN 1 (GAME) Digital optical output
Step 1: Video Connection
Choose a video connection that matches your TV ( , , or ), and then make the connection.
A B C
Step 2: Audio Connection
Choose an audio connection that matches your TV ( , , or ), and then make the connection.
a b c
a
b c
a b a c
A
B
C
a
b
c
COAXIAL
OUT
OPTICAL
OUT
AUDIO
OUT
L R
S VIDEO
IN
VIDEO
IN COMPONENT VIDEO IN
Y PB PR
a
A
C
B
b
c
TV, projector,
etc.
When you use connection or , you need to assign the digital audio input (see page 49).
b c
Hint!

Table of Contents

Related product manuals