EasyManua.ls Logo

Jacobsen LF557 4WD - Page 133

Jacobsen LF557 4WD
152 pages
Print Icon
To Next Page IconTo Next Page
To Next Page IconTo Next Page
To Previous Page IconTo Previous Page
To Previous Page IconTo Previous Page
Loading...
133
LIGHTWEIGHT FAIRWAY MOWER
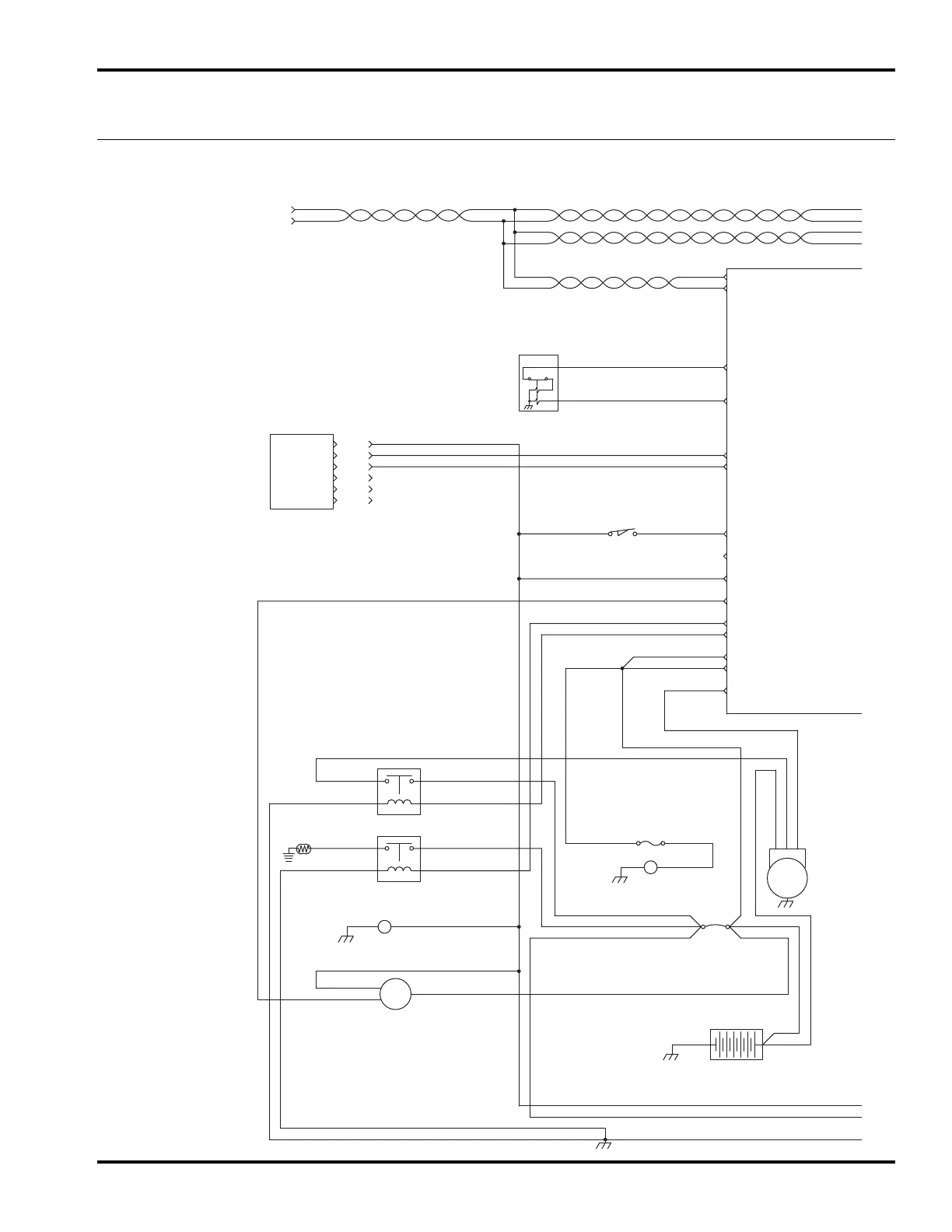
62.1 Electrical Schematic
Tier 4 Interim Power Distribution
Serial No. All
20 - Bk
U18
R1
M2
CB1
B1
100 - Og/Wh
50 - Rd/Bk
20 - Bk20 - Bk
F5
CR3
CR2
100 - Og
50 - Rd/Bk
210 - Bu/Wh
50 - Rd/Wh
50 - Rd/Bk
51 - Og
51 - Og
50 - Rd
240 - Pu/Wh
50 - Rd
50 - Rd
210 - Bu/Wh
60 - Rd/Bk
60 - Rd/Bk
60 - Rd/Bk
240 - Pu/Wh 60 - Rd/Bk
230 - Gy/Rd
220 - LBu/Bk
20 - Bk
20 - Bk
M
M4
M
20 - Bk
170 - Bn/Ye
M1
B
S F
+
MCU J1-08 V CAN H
MCU J1-07 V CAN L
11-A
11-B
Ign On
Reel Prox Switch
40 - Bk/Wh
Ground
MCU J3-08
Fuel Sol. Hold
MCU J2-10
Fuel Sol. Pull
MCU J3-01
Traction Pedal
MCU J3-07
+12V (F8)
MCU J3-04
+12V (F7)
MCU J3-06
170 - Bn/Ye
Starter Input
MCU J3-12
Glow Relay Coil
MCU J2-05
100 - Og100 Og
270 - Rd/Bk
Alt. Indicator
MCU J2-07
230 - Gy/Rd
Start Relay Coil
MCU J2-06
MCU J3-03
J14-01
MCU J1-12
100 - Og
SW2
U5
330 - Pu/Pk100 - Og/Wh
100 - Og/Bk
J14-02
40 - Bk/Wh
J14-03
30 - Wh
J14-04
J14-05
J14-06
+12V
Ground
Signal
A
B
B
S
270 - Rd/Bk
I
8685
3087
8685
3087
U22
50 - Rd/Wh
410 - Gn
400 - Ye
410 - Gn
400 - Ye
410 - Gn
400 - Ye
410 - Gn
400 - Ye
Vehicle CAN
Diagnostic
Connector
H
P
SOL17

Related product manuals