EasyManua.ls Logo

JBL KX100 - 4.4 DSP Block Diagram

JBL KX100
68 pages
Print Icon
To Next Page IconTo Next Page
To Next Page IconTo Next Page
To Previous Page IconTo Previous Page
To Previous Page IconTo Previous Page
Loading...
28
KX100
Section 4
Appendix
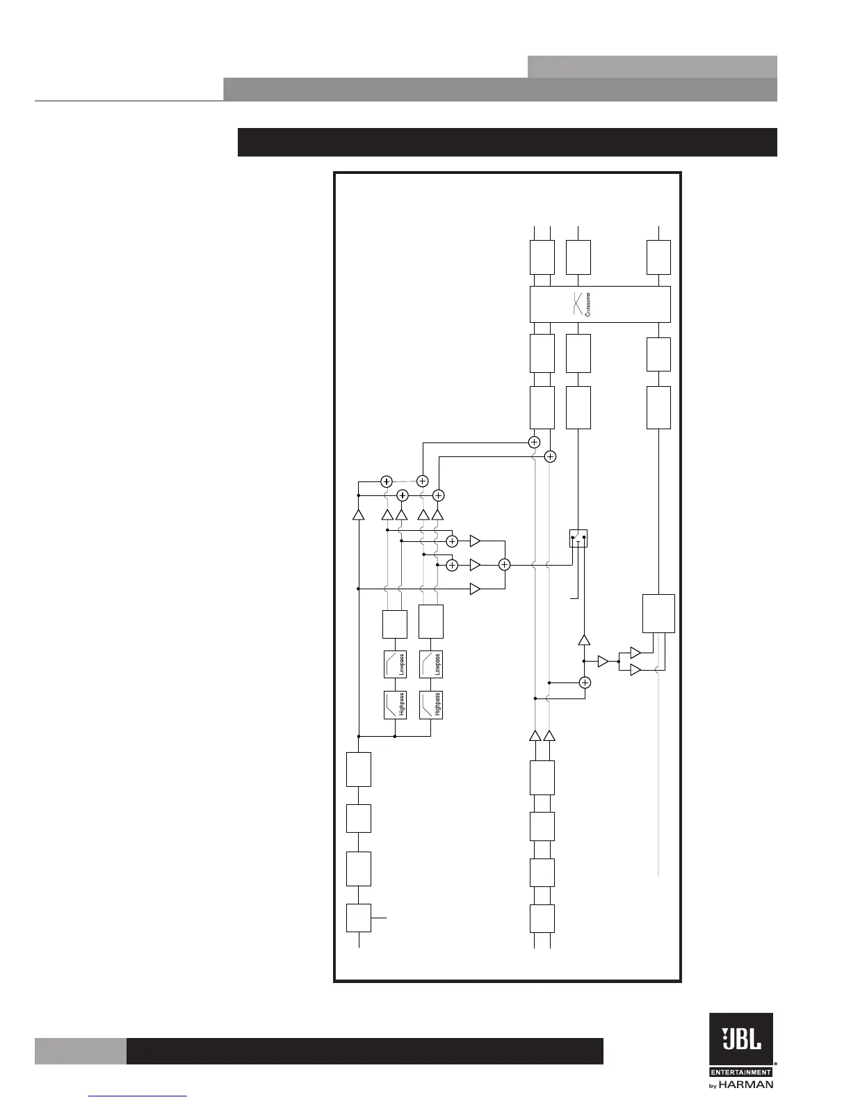
4.4 DSP Block Diagram












  





















ix












mic
,mix 

Table of Contents

Related product manuals