EasyManua.ls Logo

JBL KX100 - Dsp信号处理流程框图

JBL KX100
68 pages
Print Icon
To Next Page IconTo Next Page
To Next Page IconTo Next Page
To Previous Page IconTo Previous Page
To Previous Page IconTo Previous Page
Loading...
28
KX100
附录
第4章
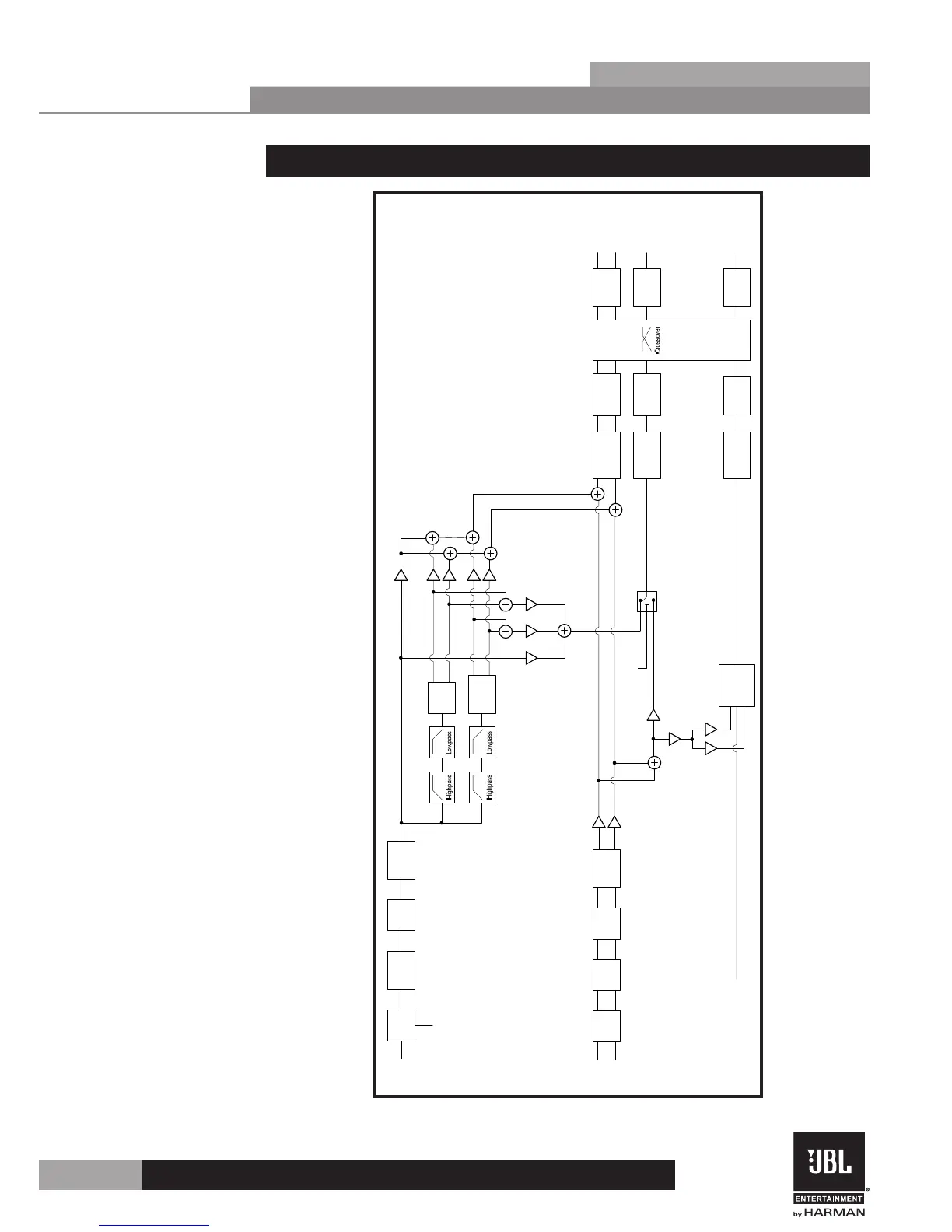
4.4 DSP信号处理流程图












  





















ix












mic
,mix 

Table of Contents

Related product manuals