EasyManua.ls Logo

JEKKO MPK20 - Hydraulic Scheme

Default Icon
47 pages
Print Icon
To Previous Page IconTo Previous Page
To Previous Page IconTo Previous Page
Loading...
Page 47 di 47
10 – ENCLOSURE
_
_______________________________________
_
_
____________________________________________________
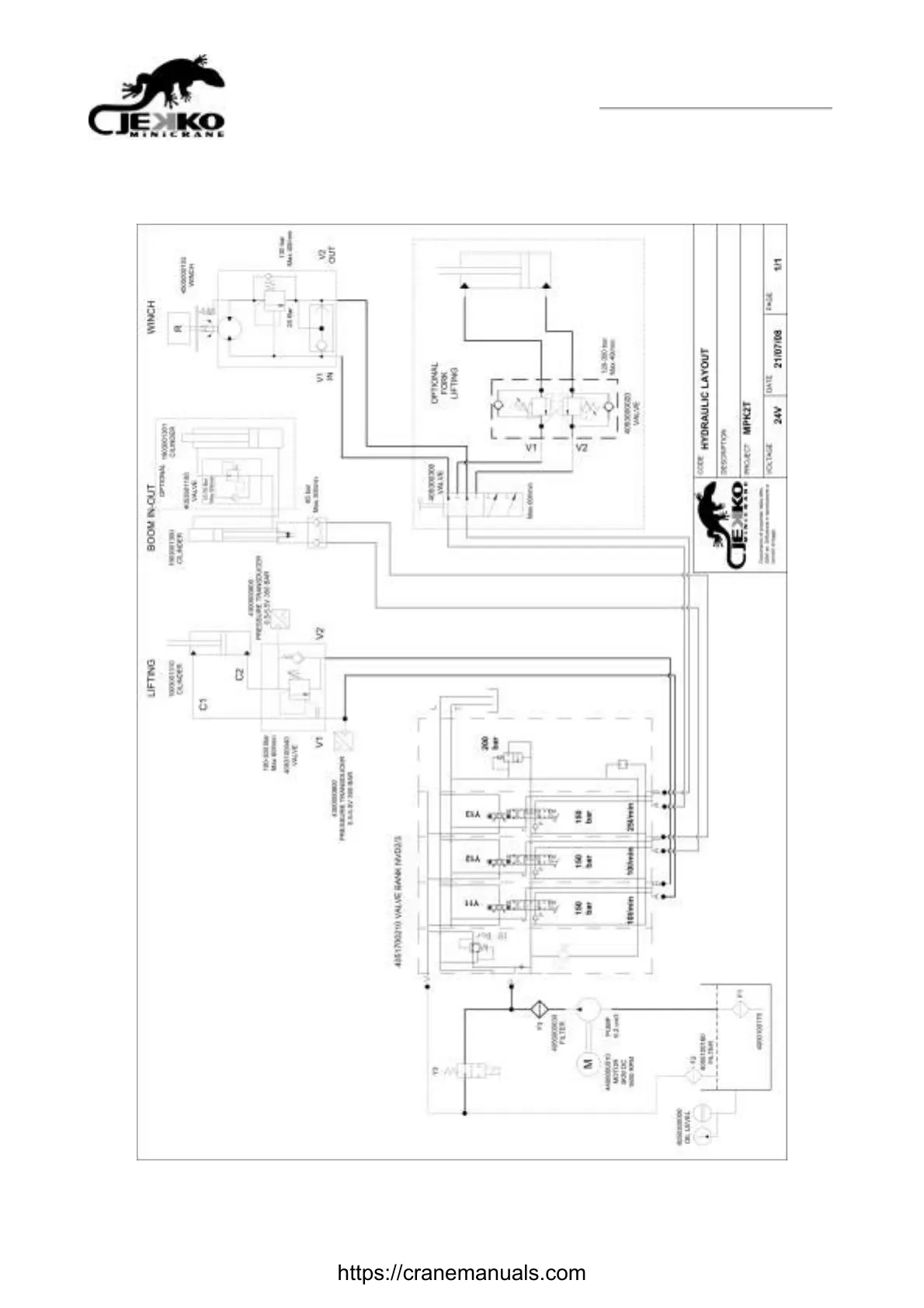
10.6 Hydraulic scheme
https://cranemanuals.com

Related product manuals