EasyManua.ls Logo

JVC HR-D540EE - System Ctl Schematic Diagram

JVC HR-D540EE
90 pages
Print Icon
To Next Page IconTo Next Page
To Next Page IconTo Next Page
To Previous Page IconTo Previous Page
To Previous Page IconTo Previous Page
Loading...
6
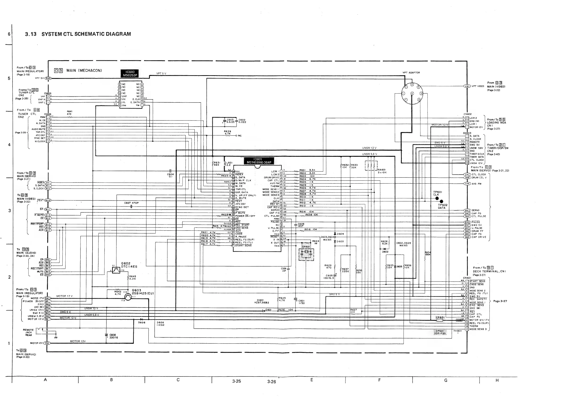
3.13
SYSTEM
CTL
SCHEMATIC
DIAGRAM
From/To
(Ol
&]
MAIN
(REGULATOR)
[o][B]
MAIN
(MECHACON)
(Page
3-18)
5
VPT
SV
CAME
Frome/To
[O}{8]
L
TUNER
C
CN605
CN2
uur
(wo
(Page
3-35)
{
tue
te
ee
Se
oS
fo
R641
470
ma
pe
eee
i.
a
ee
pasa
4
From/
To
oe
TUNER
CTL
CN604,
TNR
CTL
If
6
4
VPT5V
(Page
3-35)
AFC
DEF
0
SYNC
DET
|
8
|
swo
5V
cEy,
WNsWesy
|
UNSW
5.8
vCeM2)
MOTOR
12
V
RT
GER
MOTOR
12
VCRM
I)
M.CLOCK
{[9}
4
From/
To
[6]
3]
MAIN
(SERVO)
(Page
3-21)
S.
DATACMS
1)
S.CLOCK
CuS2>
To
Ol
3)
MAIN
(VIDEO)
=~
(Page
3-32)
Fx!
3
To
MAIN
(AUDIO)
(Page
3-23,
24)
2
From/To
[Oj
[3
MAIN
(REGULATOR)
(Page
3-18)
POWER
ON/OFFCMRID
UNSW
12V
Cams)
REMOTE
JACK
i
}—
REAR
Y
1
MOTOR
!2V
Css
>
To
(0)
[3]
MAIN
(SERVO)
(Page
3-22)
MOTOR
17
V
he
C607
470P
Q602
OTCII4ES
17.5
Q603
2SB1425(EU)
D606
D606
H1ES2
MOTOR
12V
3-25
DATA
GUST
R612
4.7K
pd
er,
R6I3__1K
3.3
waged
Orr,
OK
CTL
PULSE
(6)2
ELMS
|_|
(742
pat
if
io)
REO!
VPT
ADAPTOR
From
OB
CYMDD
VPT
VIDEO
MAIN
(VIDEO)
(Page
3-32)
CNE6&O2
3.3K
°
\
LEM
2
From/To
&
ei}
GND
(M)
Aleow:t
Peon
MDA
1
j|MOTOR
fen
|
(Page
3-27)
CN6O3
‘]}s.
DATA)
2||
s.
cLock
UNSW
12
V
R614
RE
{3
||
REMOTE
{4
||swo
5V
From/
To
[2]
[1]
(5||UNSW
58V
>
TIMER/DISP/SW
[6
||
GND
CN2
TIMER
S-CLK|
(Page
3-40)
@||TIMER
DATA
{9
]}CTL
CLOCK
{10]]
UNSW
av
J
From/To
ols)
MAIN
(SERVO)
(Page
3-21,
22)
Csm7)
CTL
CLOCK
>)
Cus)
DRUM
CTL
V
CSM»
AVG
FM
=
SERVO
CAP
FG
CTL
PULSE
060!
HZS7.5EB2
3-26
D602,0605
MAI65
From,
To
[3]
[J
DECK
TERMINAL,CNi
(Page
3-27)
CcCN6OI
MODE
SENS
2
REEL
FG
(TU)
Swo
5V
REC
SAFETY
|
MODE
SENS
|
Page
3-27
END
SENS
GND
(M)
REV
CAP
CTL
CAP
FG
MOTOR
12V/I7V
REEL
eal
THERM
MODE
SENS
3

Related product manuals