EasyManua.ls Logo

KBS mini-Compacta - Page 76

KBS mini-Compacta
86 pages
Print Icon
To Next Page IconTo Next Page
To Next Page IconTo Next Page
To Previous Page IconTo Previous Page
To Previous Page IconTo Previous Page
Loading...
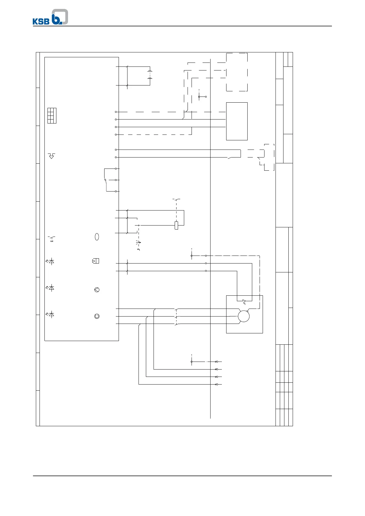
10.6.2 LevelControl Basic 1 — three-phase (3~)
Name Standard
Created
Prep. by
Reviewed
Date
Supersedes
Page
PageAmended
Superseded byOrig.
03
02
01
0
1
23.02.07
Ka
Level Control Basic 1
2 3 4
Anschlussplan
Wiring diagram
Plan de connexion
5 6 7
BD705156
8
= +
9
1
1
Three-phase motor
-4 kW
Supply limit
Control cabinet
L1
BN
Max. back-up fuse 16 A (K) interlocked
Max. connection cross-section 2.5 mm
2
L2
BK
Power supply
400 V/AC
L3
GY
PE
PE
GN/YE
Conductor No.
-A1
-M1
L1
-K1
1
2
1
U1
M
~
PE
Rotary field indicatorL2/N
3
4
2
V1
Three-phase motor
L3
5
6
3
W1
WSK
230 V
Excessive motor
temperature
RD/WH
T1
1
4
High water +
ext. fault
T2
2
5
PE
PE
-S1
A
0
H
.
Acknowledgement
acoustic alarm
ok
MAN
.
RD/WH
1a
Pump ON
1
-K1
A2
A1
AUT
..
1b
24 V~
Option
Moisture monitor
Three-wire connection
13
14
Volt-free message Pump operation
Level Control
Basic 1
Control unit
General fault message
11 14
Optional
12
-S1
1
Max. connection cross-section 1.0 mm
2
Flexible
Ext. fault
12 V
-S1
13
14
1.3
12 V
3
.
Buzzer
DI
DI
2
-S2
5 V
Level sensor
V = 6-30 V DC
Signal = 0.3 - 4.7 V
Sensor connection
12 V
BK
12 V
For V_100
Open
1 2 3
4
DIL switch
AI
BN
S
0
BU
0
Settings
see operating instructions
PE
PE
or
BU
-S2
B+
Level sensor
U = 5VDC
BN= Imax: 1mA
Rechargeable
battery
-B1
+ -
BK
5 V
for V_60
Rechargeable
battery
6 V/1.3 Ah
BN
S
B-
BU
0
10 Related Documents
76 of 86
mini-Compacta

Table of Contents