EasyManua.ls Logo

KBS mini-Compacta - Page 77

KBS mini-Compacta
86 pages
Print Icon
To Next Page IconTo Next Page
To Next Page IconTo Next Page
To Previous Page IconTo Previous Page
To Previous Page IconTo Previous Page
Loading...
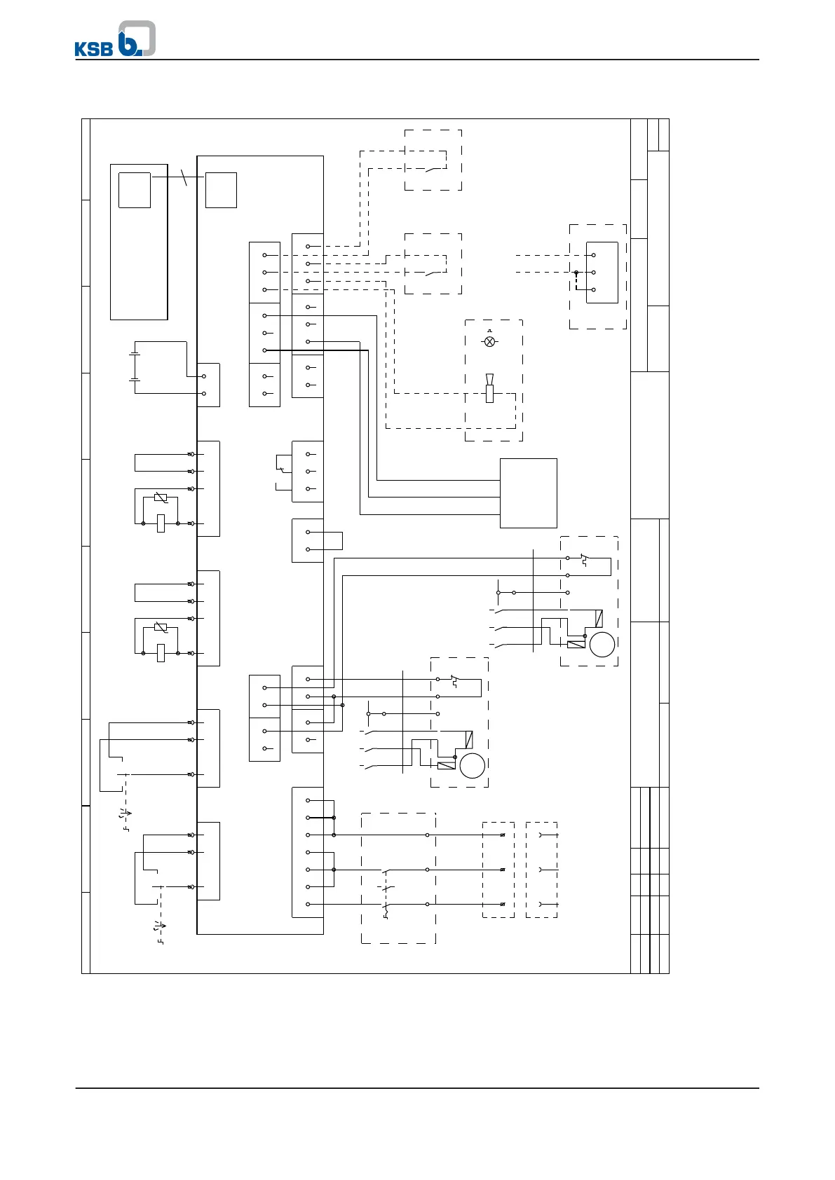
10.6.3 LevelControl Basic 2 Type BC - dual-pump unit - up to 1.5 kW, 1~
Name Standard
Created
Prep. by
Reviewed
Date
Supersedes
Page
PageAmended
Superseded byOrig.
03
02
01
0
1
20.09.07
Nuss
LevelControl Basic 2 Type BC
2 3 4
Ansicht Platine
View of printed circuit board
Projection platine
Overzicht platine
5 6
Lifting unit
DOL - 0.75 / 1.5 kW
7
BD706054
8
= + S
9
1
1
=P1
-S1
Option
H
0
A
=E1-K1
Level
Control
LevelControl 2
-X02
-X01
1b
L1
-Q1
1
2
3
4
5
6
-X1 L1
L1
L1
L1
Power supply
-X12
1
2
2
L2
1a
L3
N
N
N
N
1
1
N
3
3
PE
PE
PE
PE
PE
=P2
-S1
H
0
A
PE PE
1b
-X22
=P1
-M1
1
2
2
=P1
-Q1
1
2
M
1~
1a
1
Motor sensors Standard
209
3
4
1
1
109
2
U2
U1
Z1
Z2
222
5
6
3
3
122
3
PE
=P1
-X1
PE
PE
221
PE
121
21
220
4
120
20
5
-X11
=P2
-M1
=P1
-Q1
A2
A1
1
1
=P2
-Q1
1
2
M
1~
1
-R1
3
4
2
2
2
U2
U1
Z1
Z2
5
6
3
3
3
PE
=P2-X1 PE
PE
4
4
PE
21
4
20
001
5
-X21
002
=P2
-Q1
A2
A1
1
1
-B1
Level sensor
V = 6 - 30 V DC
Signal = 0.3 - 4.7 V
BK
24 V
(+)
1
-R1
BN
Signal
2
2
2
024
BU
0
3
3
3
021
4
4
022
Option
Alarm combination
-X03
1
B+
011
-P1
-G1
6 V
+ -
010
2
B-
013
012
Moisture sensor
-G2
6 V
+ -
015
014
-P2
017
016
alarm strobe light
Option
=E1-P1
019
018
Display
031
Option
1
030
041
External alarm input
3
040
051
2
050
RJ45
Socket
RJ45
Socket
Option
Remote
acknowledgement
RJ45cCable
Max. back-up fuse 16 A
Max. connection cross-section 2.5 mm
2
General fault message
10 Related Documents
mini-Compacta
77 of 86

Table of Contents