EasyManua.ls Logo

Keysight Infiniium 8000 Series - Page 80

Keysight Infiniium 8000 Series
162 pages
To Next Page IconTo Next Page
To Next Page IconTo Next Page
To Previous Page IconTo Previous Page
To Previous Page IconTo Previous Page
Loading...
Chapter 5: Troubleshooting
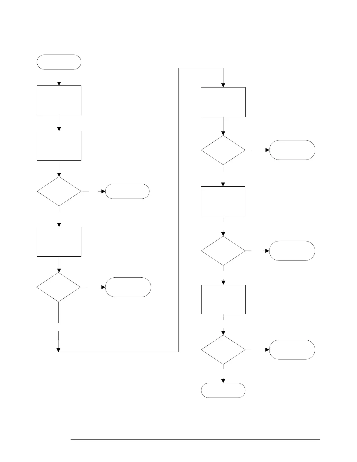
No Display Trouble Isolation
80
No Display Trouble Isolation Flowchart
No Display Trouble
Isolation
Remove cabinet and
install fan guard
Check fan
connections and
power-on
Fans running?
Power LED lit?
Connect external
monitor, cycle power,
and check power up
sequence
Power-up
displayed on ext.
monitor
Replace Display
Board
Go to Primary
Trouble Isolation
Go to 'Power Supply
Trouble Isolation.'
Go to 'To check the
backlight Inverter
voltages.'
Display on
oscilloscope?
Yes
No
Yes
No
Replace
Motherboard
Assembly
No
No
A
B
C
D
E
54830F02a
Display on
oscilloscope?
No
Done.
Yes
Display on
oscilloscope?
Done.
Yes
No
Check the display
board video signals
Done.
Yes
No

Table of Contents

Related product manuals