EasyManua.ls Logo

Keysight N9041B - Page 243

Keysight N9041B
2650 pages
To Next Page IconTo Next Page
To Next Page IconTo Next Page
To Previous Page IconTo Previous Page
To Previous Page IconTo Previous Page
Loading...
3 VMA Mode
3.1 Digital Demod Measurement
Single-Attenuator Models
Dual-Attenuator models
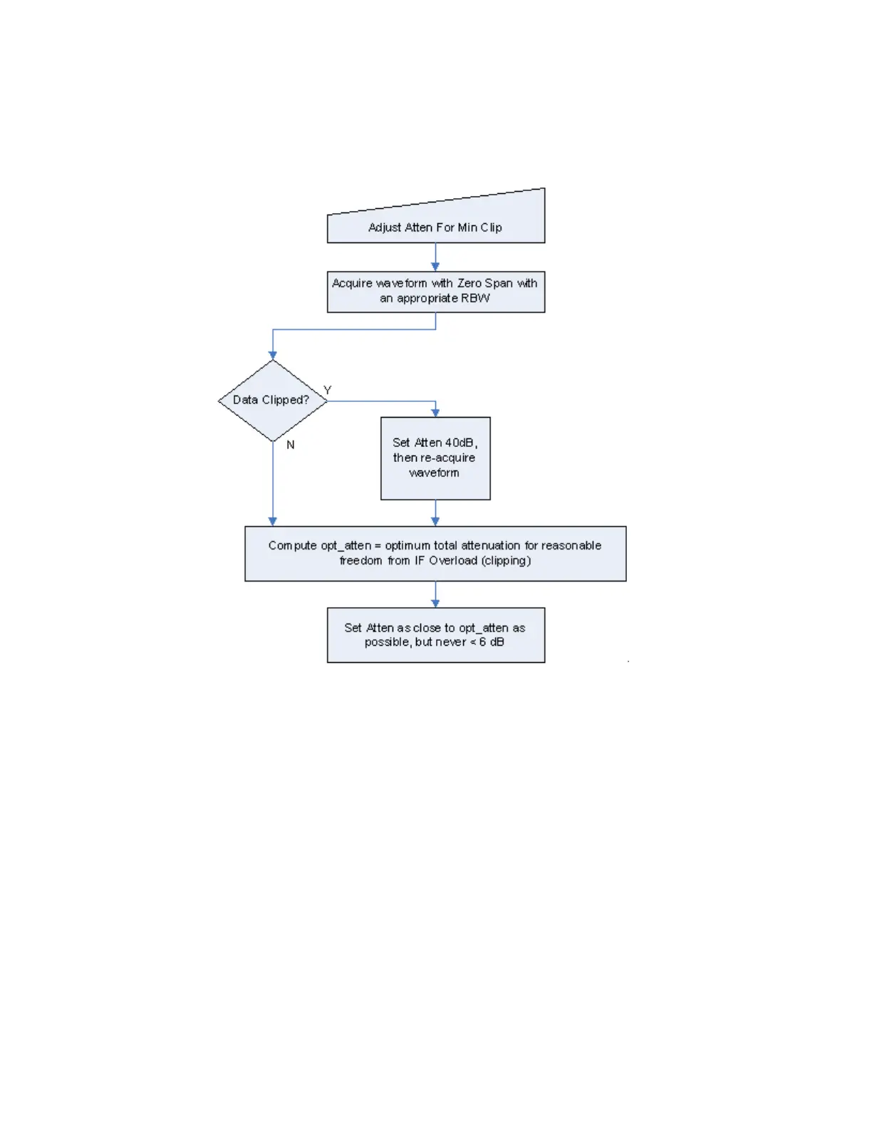
"Adjust Atten for Min Clipping" on page 1772 or "Pre-Adjust for Min Clipping" on
page 241 selection is Mech + Elec Atten:
243 Vector Modulation Analyzer Mode User's &Programmer's Reference

Table of Contents

Other manuals for Keysight N9041B

Related product manuals