EasyManua.ls Logo

KSB PumpDrive - 9 Wiring diagrams; 9.1 Open-loop control mode

KSB PumpDrive
162 pages
Print Icon
To Next Page IconTo Next Page
To Next Page IconTo Next Page
To Previous Page IconTo Previous Page
To Previous Page IconTo Previous Page
Loading...
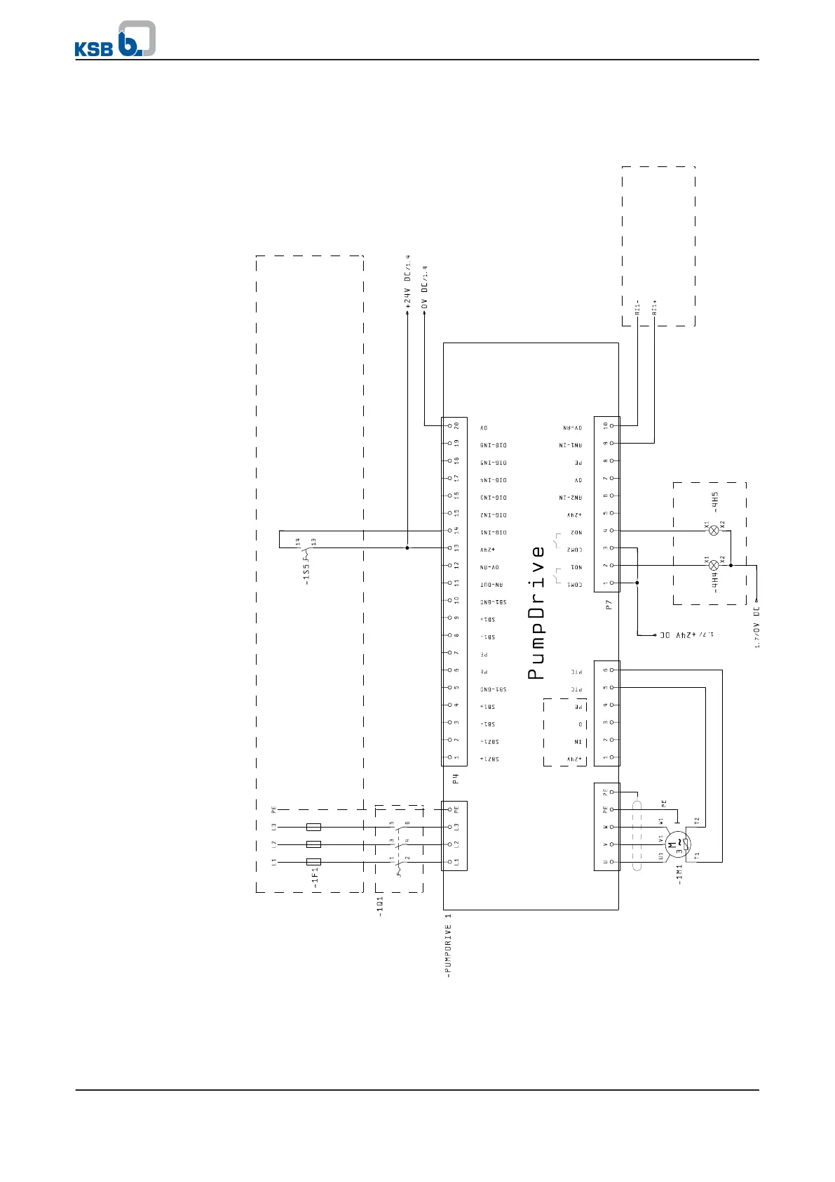
9 Wiring diagrams
9.1 Open-loop control mode
Analog -
input 2
Terminal box
Terminal box
Option:
Customer-spec. setpoint, 0 - 10 V
or 2 - 10 V, 4 - 20 mA
Option:
OptionOption
Option
Repair switch
Pump
Pump ON/OFF
Fig. 49: Connection example for open-loop control mode
9 Wiring diagrams
PumpDrive
99 of 162

Table of Contents

Related product manuals