EasyManua.ls Logo

LG MULTI F - Multi F MAX Outdoor Unit System Piping Connections; Branch Distribution to Indoor Unit Piping Connections

LG MULTI F
224 pages
Print Icon
To Next Page IconTo Next Page
To Next Page IconTo Next Page
To Previous Page IconTo Previous Page
To Previous Page IconTo Previous Page
Loading...
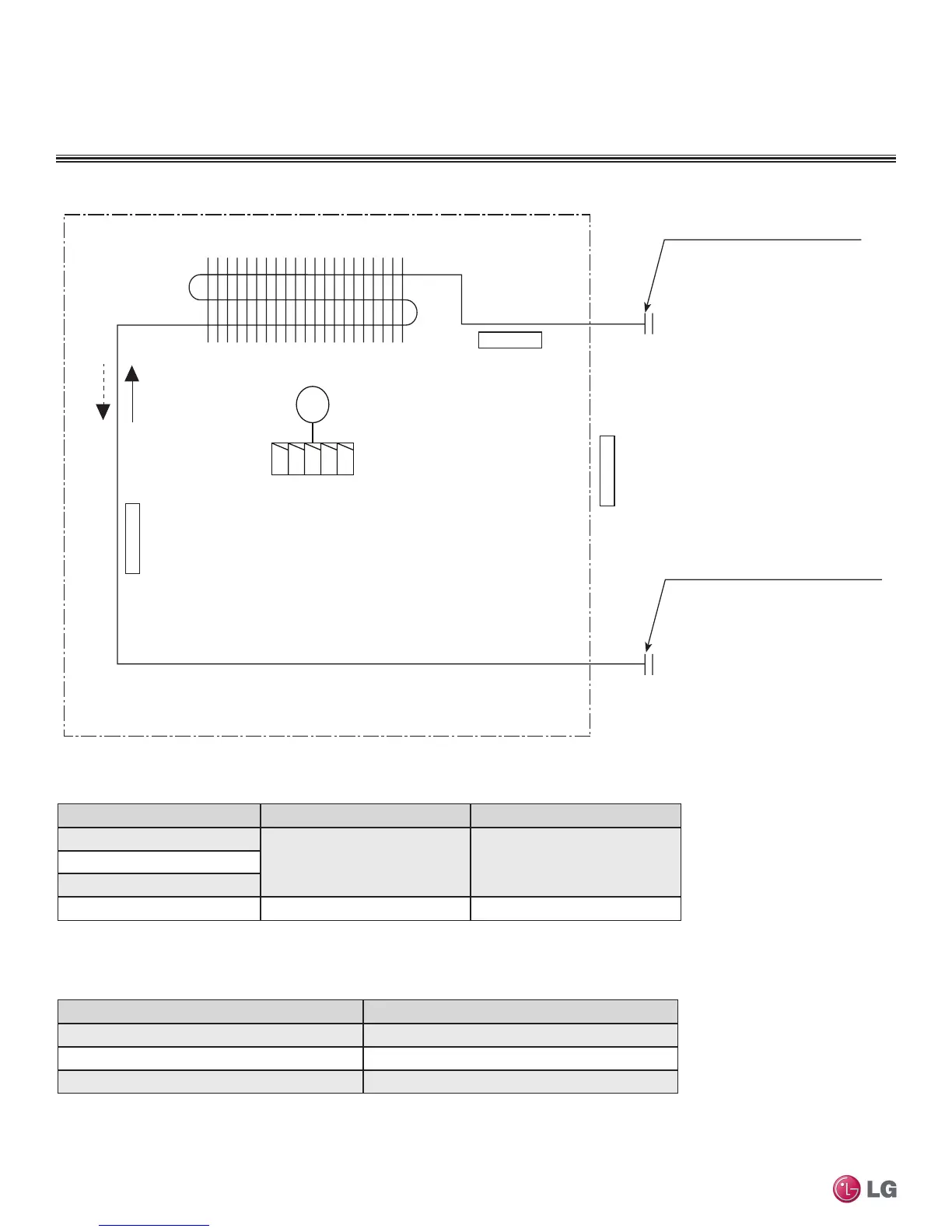
Refrigerant Flow Diagram
Figure 195: Multi F Four-Way Ceiling-Cassette Indoor Unit Refrigerant Flow Diagram.
Table 77: Multi F Four-Way Ceiling-Cassette Indoor Unit Refrigerant Pipe Connection Port Diameters.
Model No. Vapor (inch) Liquid (inch)
LMCN077HV
Ø3/8 Ø1/4LMCN097HV
LMCN125HV
LMCN185HV Ø1/2 Ø1/4
Table 78: Multi F Four-Way Ceiling-Cassette Indoor Unit Thermistor Details.
Description (Based on Cooling Mode) PCB Connector
Indoor Air Temperature Thermistor CN-ROOM
Evaporator Inlet Temperature Thermistor CN-PIPE/IN
Evaporator Outlet Temperature Thermistor CN-PIPE/OUT
Heat exchanger
Gas pipe connection port
(flare connection)
Liquid pipe connection port
(flare connection)
Turbo fan
Cooling
Heating
M
Thermistor for Evaporator
Inlet Temperature
Thermistor for Indoor
Air Temperature
Thermistor for Evaporator
Outlet Temperature
FOUR-WAY CEILING-CASSETTE INDOOR UNITS
Due to our policy of continuous product innovation, some specications may change without notication.
©LG Electronics U.S.A., Inc., Englewood Cliffs, NJ. All rights reserved. “LG” is a registered trademark of LG Corp.
142 | CEILING-CASSETTE
Multi F and Multi F MAX Indoor Unit Engineering Manual
MULTI
F
MAX
MULTI
F

Table of Contents

Other manuals for LG MULTI F

Related product manuals