EasyManua.ls Logo

LG MULTI F - Troubleshooting; LG Monitoring View (LGMV) Diagnostic Software

LG MULTI F
224 pages
Print Icon
To Next Page IconTo Next Page
To Next Page IconTo Next Page
To Previous Page IconTo Previous Page
To Previous Page IconTo Previous Page
Loading...
VERTICAL-HORIZONTAL INDOOR UNITS
Installation and Best Layout Practices
Indoor Unit Terminal Block
1(L1 )2(L2)
GND
3
Outdoor Unit Terminal Block or
Branch Distribution Unit Terminal Block
(Multi F MAX Systems Only)
GND
GRN /
YLW
BR
BL
RD
3 or S
CN-REMO
YL
RD BK
Comm.
12V
Power
Ground
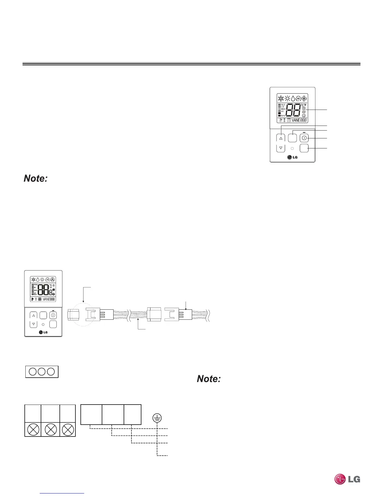
Figure 241:PZCWRC1 LG Wired Remote Extension Cable.
Controller Options
Vertical-Horizontal Air Handling indoor units include an LG-supplied wired controller (AKB72955816)
1
,
but other optional LG-supplied wired controllers are available (see Controls and Options overview
on pages 9 to 12 in this manual’s Introduction section). The wireless handheld controller (Model No.
PQWRHQ0FDB) is also an optional accessory with use of the wired controller.
Operation Display Panel: Displays operation conditions.
Temperature Control Button: Sets desired temperature.
Fan Speed Button: Sets desired fan speed.
On / Off Button: Turns system operation on and off.
Mode Selection Check Button: Selects the operation mode: Cooling, Heating, Auto, Dry
(Dehumidification), or Fan.
AKB72955816
1
Wired Controller.
TEMP
FA N
SPEED
OPER
MODE
Operation Display
Panel
Temperature Control
Button
Fan Speed Button
On/Off Button
Mode Selection
Check Button
1
Simple Mode Controllers for the vertical-horizontal air
handling indoor units are also referenced by Model No.
PQRCVCL0QW.
Each function will display on the LED for about three (3) seconds when the power is rst cycled on.
Verify the connectors are properly inserted.
C/BOX Cable (Plug type)
Extension cable
To Indoor Unit
CN-REMO
Terminal
TEMP
FAN
SPEED
OPER
MODE
Figure 242:Wired Controller Connection on the Indoor Unit Terminal Block.
When using eld-supplied controller cable, make sure to connect
the yellow to yellow (communications wire), red to red (12V power
wire), and black to black (ground wire) terminals from the remote
controller to the indoor unit terminal blocks.
Wired Controller Connections
Controllers can connect to the indoor unit in one of two different ways.
1. LG Wired Remote Extension Cable with Molex plug (PZCWRC1; sold separately) that connects to the CN-REMO terminal on the indoor
unit PCB.
2. Field-supplied controller cable that connects to the indoor unit terminal block (must be at least UL2547 or UL1007, 22 AWG, two-core,
one-shield core, at least FT-6 rated if local electric and building codes require plenum cable usage).
Due to our policy of continuous product innovation, some specications may change without notication.
©LG Electronics U.S.A., Inc., Englewood Cliffs, NJ. All rights reserved. “LG” is a registered trademark of LG Corp.
170 | VERTICAL-HORIZONTAL
Multi F and Multi F MAX Indoor Unit Engineering Manual
MULTI
F
MAX
MULTI
F

Table of Contents

Other manuals for LG MULTI F

Related product manuals