EasyManua.ls Logo

LG MULTI F - Page 76

LG MULTI F
224 pages
Print Icon
To Next Page IconTo Next Page
To Next Page IconTo Next Page
To Previous Page IconTo Previous Page
To Previous Page IconTo Previous Page
Loading...
Due to our policy of continuous product innovation, some specications may change without notication.
©LG Electronics U.S.A., Inc., Englewood Cliffs, NJ. All rights reserved. “LG” is a registered trademark of LG Corp.
76 | STD. WALL-MOUNTED
Multi F and Multi F MAX Indoor Unit Engineering Manual
MULTI
F
MAX
MULTI
F
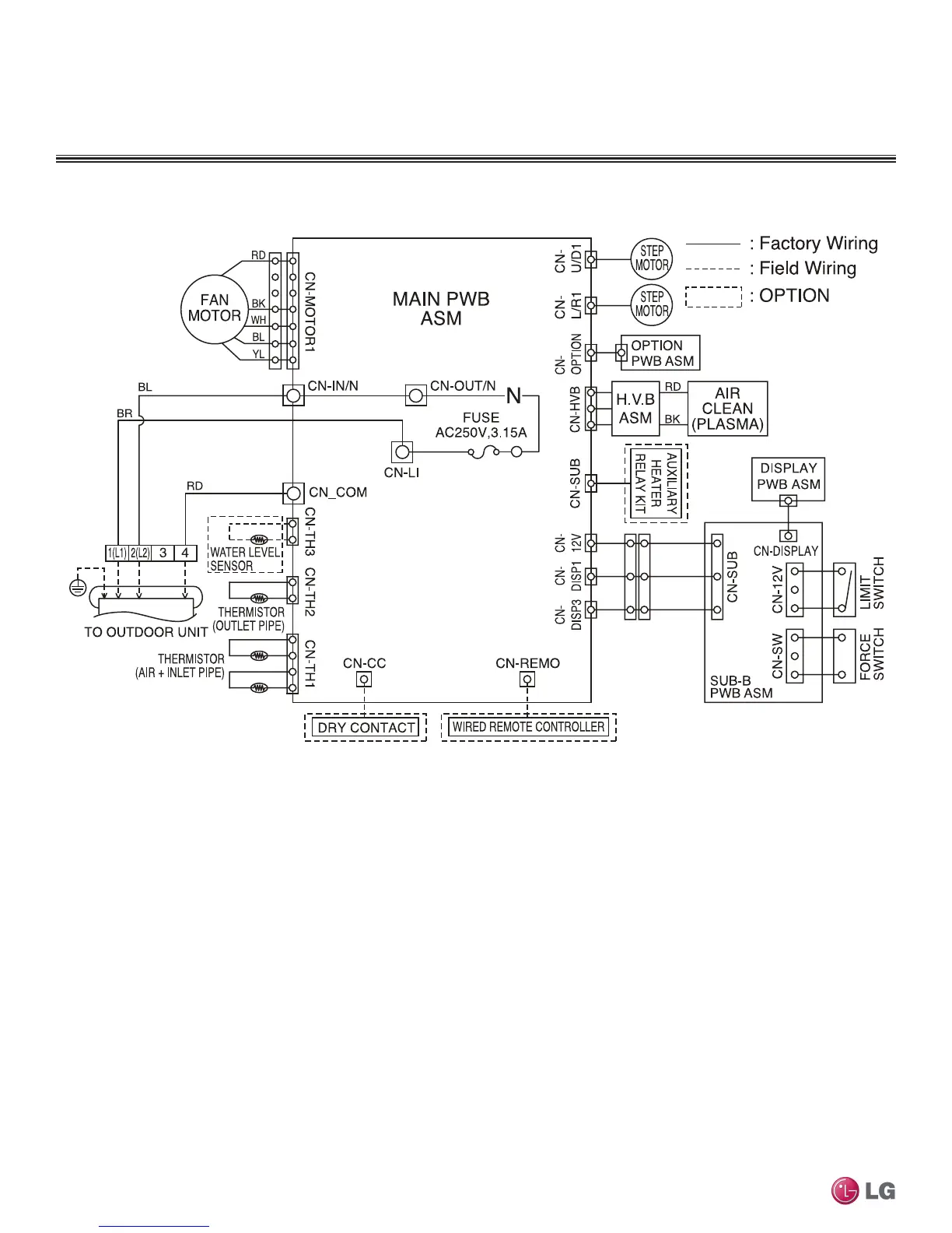
Wiring Diagram
STANDARD WALL-MOUNTED INDOOR UNITS
Figure 86: Multi F Standard Wall-Mounted LMN247HVT Indoor Unit Wiring Diagram.

Table of Contents

Other manuals for LG MULTI F

Related product manuals