EasyManua.ls Logo

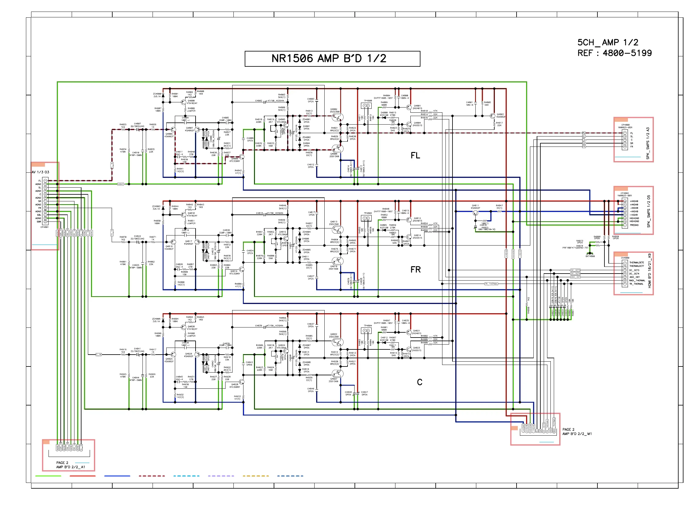
Marantz NR1506 /U1B - SCHEMATIC DIAGRAMS (19;23); 19-AMP1

Marantz NR1506 /U1B
159 pages
Print Icon
To Next Page IconTo Next Page
To Next Page IconTo Next Page
To Previous Page IconTo Previous Page
To Previous Page IconTo Previous Page
Loading...
SCHEMATIC DIAGRAMS (19/23)
19-AMP1
ANALOG AUDIO
DIGITAL AUDIO
TMDS SIGNAL
VIDEO SIGANL
GND LINE
POWER- LINE
POWER+ LINE
COMPONENT (Y)
1
2
3
C. W.
VR4801
1K(B)-V
1
2
3
C. W.
VR4802
1K(B)-V
1
2
3
C. W.
VR4800
1K(B)-V
D3
TO 3D
D4
TO 4D
CN4800
TO N1006
CP4800
TO CN4000
CP4802
TO CN4005
CP4801
TO CN4801
115
1
2 3 4 5 6 7 8 9 10 11 12 13 14 15 16
A
B
C
D
E
F
G
H
J
K
L
M
A
B
C
D
E
F
G
H
J
K
L
M
1
2 3 4 5 6 7 8 9 10 11 12 13 14 15 16

Related product manuals