EasyManua.ls Logo

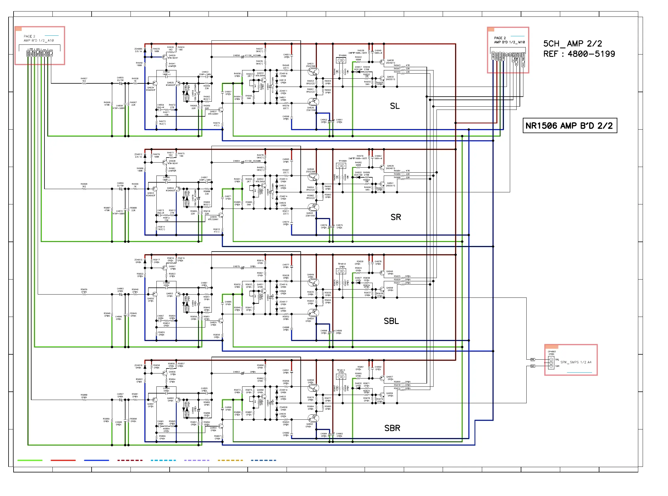
Marantz NR1506 /U1B - SCHEMATIC DIAGRAMS (20;23); 20-AMP2

Marantz NR1506 /U1B
159 pages
Print Icon
To Next Page IconTo Next Page
To Next Page IconTo Next Page
To Previous Page IconTo Previous Page
To Previous Page IconTo Previous Page
Loading...
SCHEMATIC DIAGRAMS (20/23)
20-AMP2
ANALOG AUDIO
DIGITAL AUDIO
TMDS SIGNAL
VIDEO SIGANL
GND LINE
POWER- LINE
POWER+ LINE
COMPONENT (Y)
1
2
3
C. W.
VR4804
1K(B)-V
1
2
3
C. W.
VR4803
1K(B)-V
1
2
3
C. W.
VR4806
OPEN
1
2
3
C. W.
VR4805
OPEN
3D
TO D3
4D
TO D4
CP4803
TO CN4003
116
1 2 3 4 5 6 7 8 9 10 11 12 13 14 15 16
A
B
C
D
E
F
G
H
J
K
L
M
A
B
C
D
E
F
G
H
J
K
L
M
1
2 3 4 5 6 7 8 9 10 11 12 13 14 15 16

Related product manuals