EasyManua.ls Logo

Marantz SR4500 - Setup; Setup Menu System; Enter the Desired Menu Item; Of the Setup Menu

Marantz SR4500
43 pages
Print Icon
To Next Page IconTo Next Page
To Next Page IconTo Next Page
To Previous Page IconTo Previous Page
To Previous Page IconTo Previous Page
Loading...
ENGLISH
16
1. INPUT
SIMPLE SETUP
2. SPEAKER
3. PREFERENCE
5. DOLBY PLII
6. CSII
4. SURROUND
CD
TAPE
CD-R
TV
DVD
VCR1
DSS
SUBW
L&R
CENT
SL&SR
SB
SB SIZE
LPF/HPF
BASS
(Subwoofer)
(Front Left & Right)
(Center)
(Surround Left & Right)
(Surround Back)
(Surround Back Size)
(Low/High Pass Filter)
(Bass Mix)
SMALLLARGE
80100120
BOTHMIX
SMALL
100Hz
BOTH
YESNONE
YES
2CH
LARGESMALL LARGE
SMALLLARGENONE SMALL
SMALL
SMALLLARGENONE
LARGEMEDIUMSMALL
1CH2CHNONE
MANUALAUTO MANUAL
NOMALECONOMY
ECONOMY
→…→AUTO→…→STEREO→…
AUTO
L
R
(Front L)
(Front R)
(
Center)
(Surround L)
(Surround R)
(Subwoofer)
(Surround back L)
(Surround back R)
C
SL
SR
T-MODE
L
CENT
R
SR
SBR
SBL
SL
SUBW
(Test Tone)
(Front L-ch Level)
(Center-ch Level)
(Front R-ch Level)
(Surround R-ch
Level
)
(Surround Back R-ch Level)
(Surround Back L-ch Level)
(Surround L-ch Level)
(Subwoofer Level)
STBY
(Standby Mode)
PARAM
PANORAMA
SR
HT-EQ
LFE
(
Surround
Mode)
(LFE Level)
TRUBASS
SRS DIALOG
7.1-V
(7.1ch Video Input)
D1 AUTO / D2 AUTO /D3 AUTO / D4 AUTO
(Digital AUTO mode)
DIG.1 / DIG.2 / DIG.3 / DIG.4 (Digital Fixed mode)
ANALOG
SPEAKERS
ROOM
2-1. SPEAKERS SIZE setup
2-2. SPEAKERS DISTANCE setup
2-3. SPEAKERS LEVEL setup
3.0m(10ft)
3.0m(10ft)
3.0m(10ft)
3.0m(10ft)
3.0m(10ft)
OFF
0db
2.0(2ch)
2.1(2.1ch)
→ … →
7.0(7ch)
7.1(7.1ch)
0.3m(1ft)→…→9.0m(30ft)
0.3m(1ft)→…→9.0m(30ft)
0.3m(1ft)→…→9.0m(30ft)
0.3m(1ft)→…→9.0m(30ft)
SW
SBL
SBR
3.0m(10ft)
3.0m(10ft)
3.0m(10ft)
0.3m(1ft)→…→9.0m(30ft)
0.3m(1ft)→…→9.0m(30ft)
0.3m(1ft)→…→9.0m(30ft)
-10→…→0→…→+10
0db
0db
0db
0db
0db
0db
0db
0
0
LAST
-10→…→0→…→+10
-10→…→0→…→+10
-10→…→0→…→+10
-10→…→0→…→+10
-10→…→0→…→+10
-10→…→0→…→+10
0db
-15→…→0→…→+10
0123456
LASTTVDVD
V–OFF
OFFON(
)
0-10OFF(
)
DEFAULTCUSTOM DEFAULT
OFF
OFFON
DIMENSION
3
0123456
C-WIDTH
(Parameter)
(Center Width)
3
01234567
D4-AUTO
D1-AUTO
D3-AUTO
ANALOG
ANALOG
ANALOG
D2-AUTO
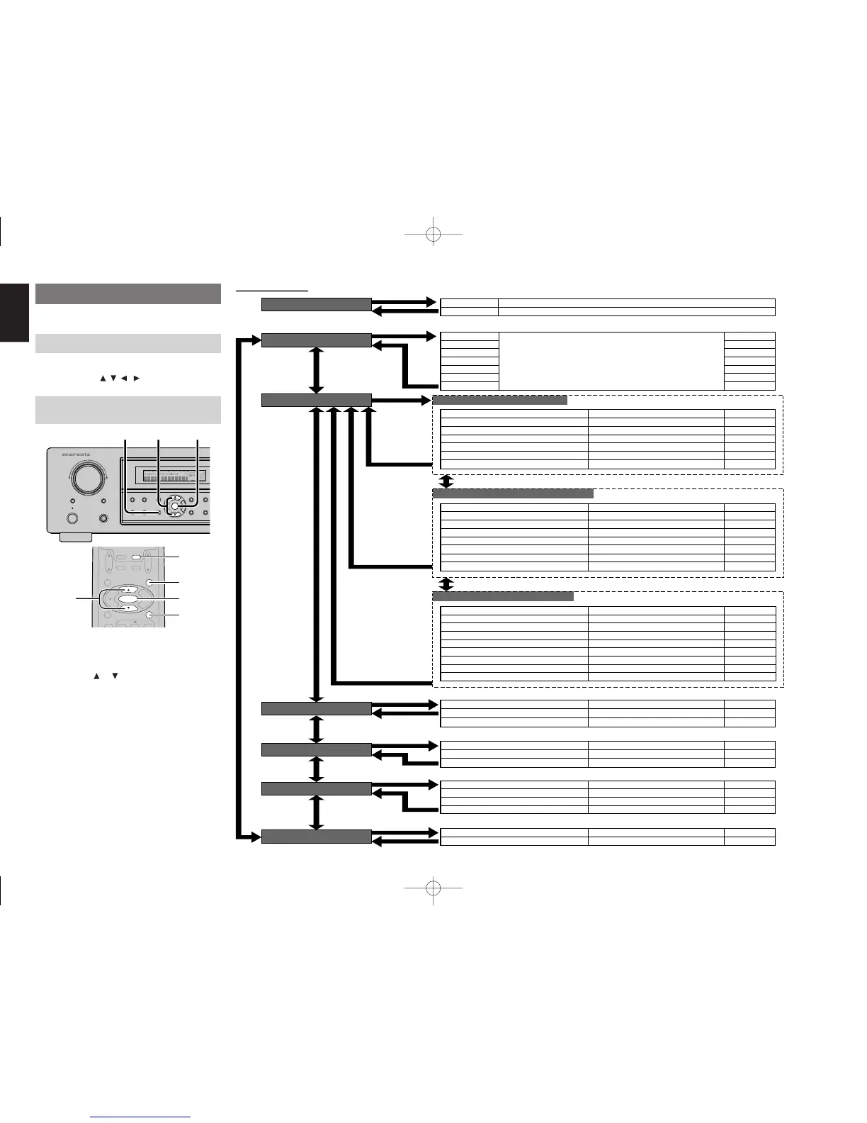
SETUP MENU
0.3m(1ft)→…→9.0m(30ft)
0123456
SETUP
After all components are connected, initial setup
must be performed.
SETUP MENU SYSTEM
The SR4500 incorporates an menu on the front
display, which makes various operations possible by
using the cursor ( , , , ) and ENTER buttons.
ENTER THE DESIRED MENU ITEM
OF THE SETUP MENU
1.
Turn on the unit.
2.
Press the AMP button of the remote control.
3.
Press the MENU button or the ENTER button of
the remote control to enter the SETUP MENU.
4.
Press the or cursor button to select the
SETUP MENU item.
5.
Press the ENTER button or the MENU button
to enter the desired menu item.
After finishing all setup, press the MENU OFF button
to exit the SETUP MENU.
MENU STRUCTURE
Initial state
EXIT
DTS
PURE DIRECT
AUTO
321
T.TONE
MENU OFF
SET UP/
MENU
OSD
VOL.
TV
VOL.
MAIN
SLEEP
MUTE
AMP
ENTER
AUX1
MAIN
4.
2.
3. 5.
3. 5.
SURROUND
AV SURROUND RECEIVER SR4500
INPUT SELECTOR
PHONES
STANDBY
7.1CH INPUT
PURE
SETUP
DIRECT
SIMPLE
AUTO
HT-EQ
MENU
ENTER
DISPLAY
MEMORY
EXIT
BAND
MODE
DISP MULTI AUTO TUNED ST V
OFF NIGHT PEAK ANALOG
DIGITAL
ATT
SLEEP
SURR
AUTO
DIRECT DISC 6.1 MTX 6.1 EQ
DIGITAL
SURROUND
AAC
PCM
L
C
R
SL S SR
LFE
POWER ON/OFF
S. SPEAKER B
3. 5.
4.
5.
SR4500NDFU01ENG22 04.5.14, 4:20 PMPage 16 AdobePageMaker6.5J/PPC

Other manuals for Marantz SR4500

Related product manuals