EasyManua.ls Logo

McQuay AC20C / MAC020C - Page 103

McQuay AC20C / MAC020C
125 pages
Print Icon
To Next Page IconTo Next Page
To Next Page IconTo Next Page
To Previous Page IconTo Previous Page
To Previous Page IconTo Previous Page
Loading...
6-10
Русский
P
P
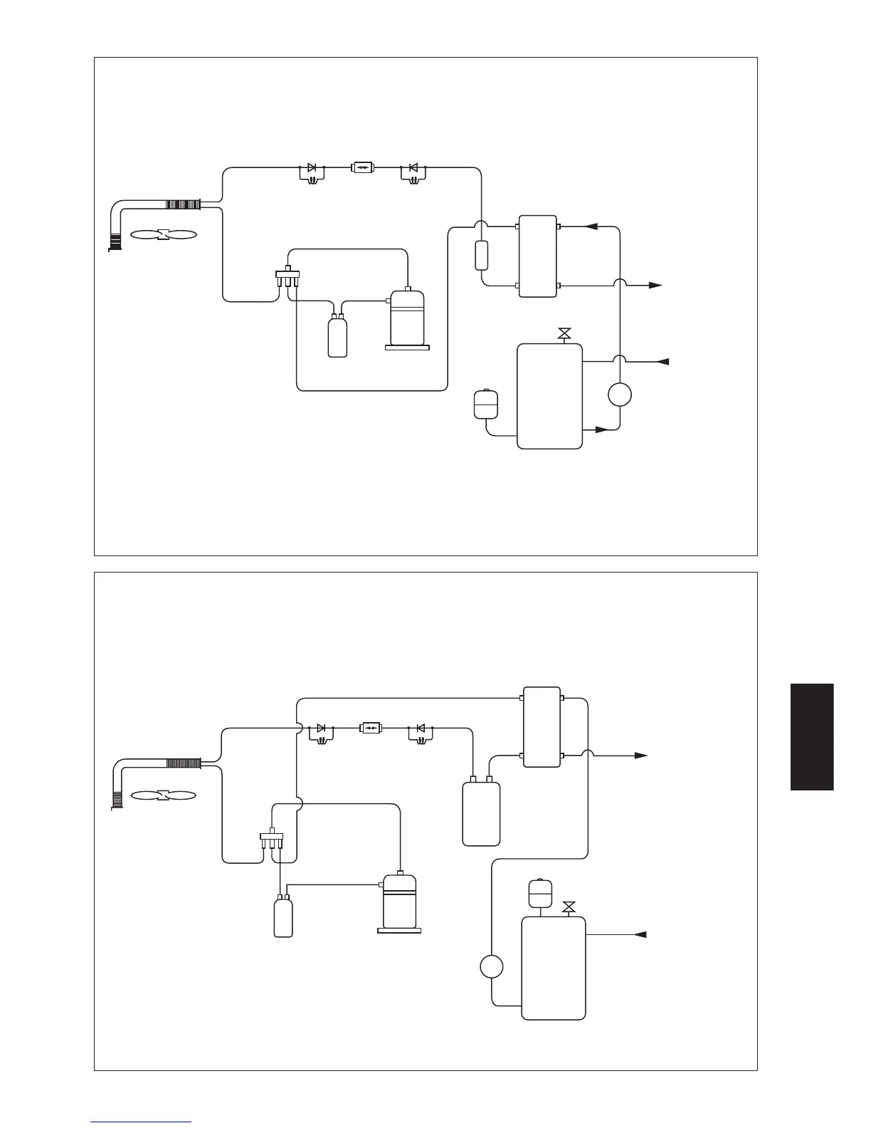
4AC / AC 020CR/ 025CR/ 030CR
Схема водяного / охлаждающего контура
ОБРАТНЫЙ
КЛАПАН
КОМПРЕССОР
КОМПЕНСАТОР
ЗАПРАВКИ
АВТОМАТИЧЕСКИЙ КЛАПАН
СБРОСА ДАВЛЕНИЯ
ВЫХОД
ВОДЫ
ВХОД
ВОДЫ
РАСШИРИТЕЛЬНЫЙ БАК
ВОДЯНОЙ БАК
оАикт № : 70-03-4-067458
4AC / AC 040CR/ 050CR/ 060CR
Схема водяного / охлаждающего контура
КОМПРЕССОР
ВОДЯНОЙ
НАСОС
АВТОМАТИЧЕСКИЙ КЛАПАН
СБРОСА ДАВЛЕНИЯ
ВЫХОД
ВОДЫ
ВХОД
ВОДЫ
РАСШИРИТЕЛЬНЫЙ БАК
ВОДЯНОЙ БАК
оАикт № : 70-03-4-067459
ОБРАТНЫЙ
КЛАПАН
ФИЛЬТР-
ВЛАГООТДЕЛИТЕЛЬ
ТРУБА
НАГРЕВА
ТРУБА
ОХЛАЖДЕНИЯ
АККУМУЛЯТОР
ВСАСЫВАНИЯ
ОБРАТНЫЙ
КЛАПАН
ПРИЕМНИК
ЖИДКОСТИ
ОБРАТНЫЙ
КЛАПАН
ФИЛЬТР-
ВЛАГООТДЕЛИТЕЛЬ
ТРУБА
НАГРЕВА
ТРУБА
ОХЛАЖДЕНИЯ
АККУМУЛЯТОР
ВСАСЫВАНИЯ
ПАЯНЫЙ
ПЛАСТИНЧАТЫЙ
ТЕПЛООБМЕННИК
ПАЯНЫЙ
ПЛАСТИНЧАТЫЙ
ТЕПЛООБМЕННИК

Table of Contents